WARNING:
JavaScript is turned OFF. None of the links on this concept map will
work until it is reactivated.
If you need help turning JavaScript On, click here.
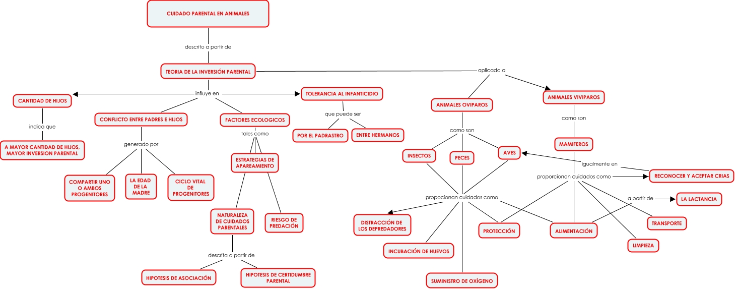
Este Cmap, tiene información relacionada con: CUIDADO PARENTAL, MAMIFEROS proporcionan cuidados como RECONOCER Y ACEPTAR CRIAS, MAMIFEROS proporcionan cuidados como ALIMENTACIÓN, TOLERANCIA AL INFANTICIDIO que puede ser POR EL PADRASTRO, RECONOCER Y ACEPTAR CRIAS proporcionan cuidados como PROTECCIÓN, RECONOCER Y ACEPTAR CRIAS proporcionan cuidados como ALIMENTACIÓN, FACTORES ECOLOGICOS tales como ESTRATEGIAS DE APAREAMIENTO, ALIMENTACIÓN propocionan cuidados como DISTRACCIÓN DE LOS DEPREDADORES, MAMIFEROS proporcionan cuidados como PROTECCIÓN, CONFLICTO ENTRE PADRES E HIJOS generado por COMPARTIR UNO O AMBOS PROGENITORES, NATURALEZA DE CUIDADOS PARENTALES descrita a partir de HIPOTESIS DE CERTIDUMBRE PARENTAL, TEORIA DE LA INVERSIÓN PARENTAL influye en CONFLICTO ENTRE PADRES E HIJOS, TEORIA DE LA INVERSIÓN PARENTAL influye en CANTIDAD DE HIJOS, PECES propocionan cuidados como PROTECCIÓN, INCUBACIÓN DE HUEVOS propocionan cuidados como DISTRACCIÓN DE LOS DEPREDADORES, FACTORES ECOLOGICOS tales como NATURALEZA DE CUIDADOS PARENTALES, ALIMENTACIÓN propocionan cuidados como PROTECCIÓN, INSECTOS propocionan cuidados como DISTRACCIÓN DE LOS DEPREDADORES, MAMIFEROS proporcionan cuidados como TRANSPORTE, TEORIA DE LA INVERSIÓN PARENTAL influye en FACTORES ECOLOGICOS, TOLERANCIA AL INFANTICIDIO que puede ser ENTRE HERMANOS