WARNING:
JavaScript is turned OFF. None of the links on this concept map will
work until it is reactivated.
If you need help turning JavaScript On, click here.
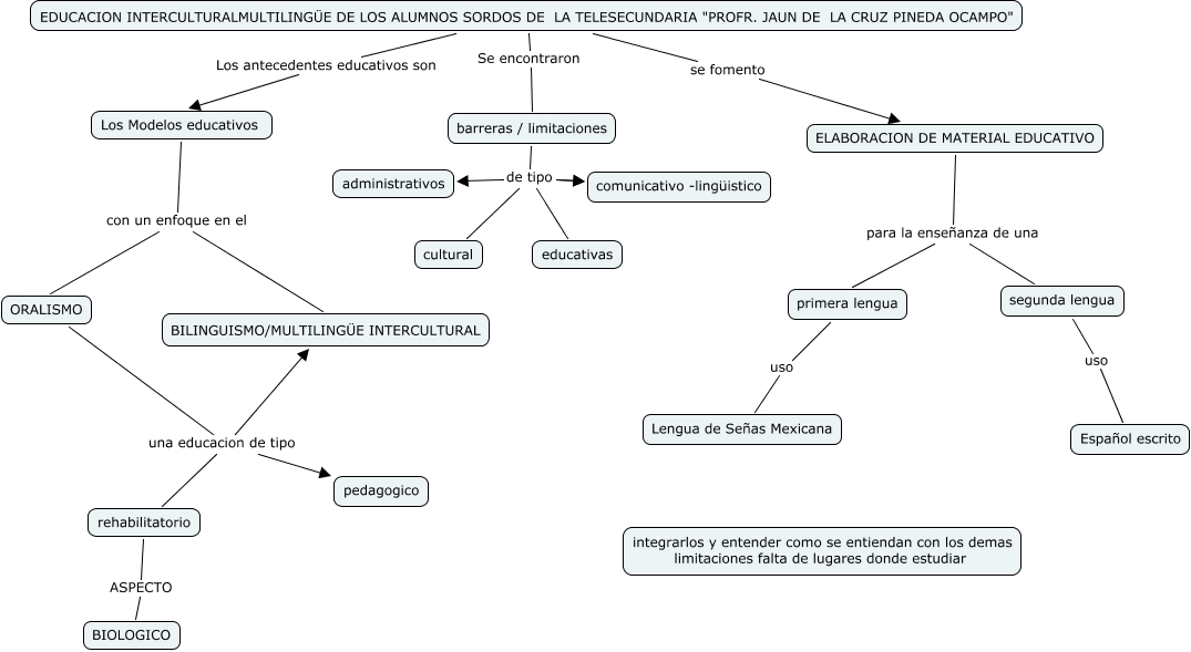
Este Cmap, tiene información relacionada con: TEMA RO, EDUCACION INTERCULTURALMULTILINGÜE DE LOS ALUMNOS SORDOS DE LA TELESECUNDARIA "PROFR. JAUN DE LA CRUZ PINEDA OCAMPO" se fomento ELABORACION DE MATERIAL EDUCATIVO, EDUCACION INTERCULTURALMULTILINGÜE DE LOS ALUMNOS SORDOS DE LA TELESECUNDARIA "PROFR. JAUN DE LA CRUZ PINEDA OCAMPO" Los antecedentes educativos son Los Modelos educativos, barreras / limitaciones de tipo administrativos, EDUCACION INTERCULTURALMULTILINGÜE DE LOS ALUMNOS SORDOS DE LA TELESECUNDARIA "PROFR. JAUN DE LA CRUZ PINEDA OCAMPO" Se encontraron barreras / limitaciones, barreras / limitaciones de tipo comunicativo -lingüistico, primera lengua uso Lengua de Señas Mexicana, barreras / limitaciones de tipo comunicativo -lingüistico, Los Modelos educativos con un enfoque en el BILINGUISMO/MULTILINGÜE INTERCULTURAL, segunda lengua uso Español escrito, ELABORACION DE MATERIAL EDUCATIVO para la enseñanza de una segunda lengua, Los Modelos educativos con un enfoque en el ORALISMO, barreras / limitaciones de tipo educativas, ORALISMO una educacion de tipo pedagogico, ELABORACION DE MATERIAL EDUCATIVO para la enseñanza de una primera lengua, ORALISMO una educacion de tipo rehabilitatorio, rehabilitatorio ASPECTO BIOLOGICO, ORALISMO una educacion de tipo BILINGUISMO/MULTILINGÜE INTERCULTURAL, barreras / limitaciones de tipo cultural