WARNING:
JavaScript is turned OFF. None of the links on this concept map will
work until it is reactivated.
If you need help turning JavaScript On, click here.
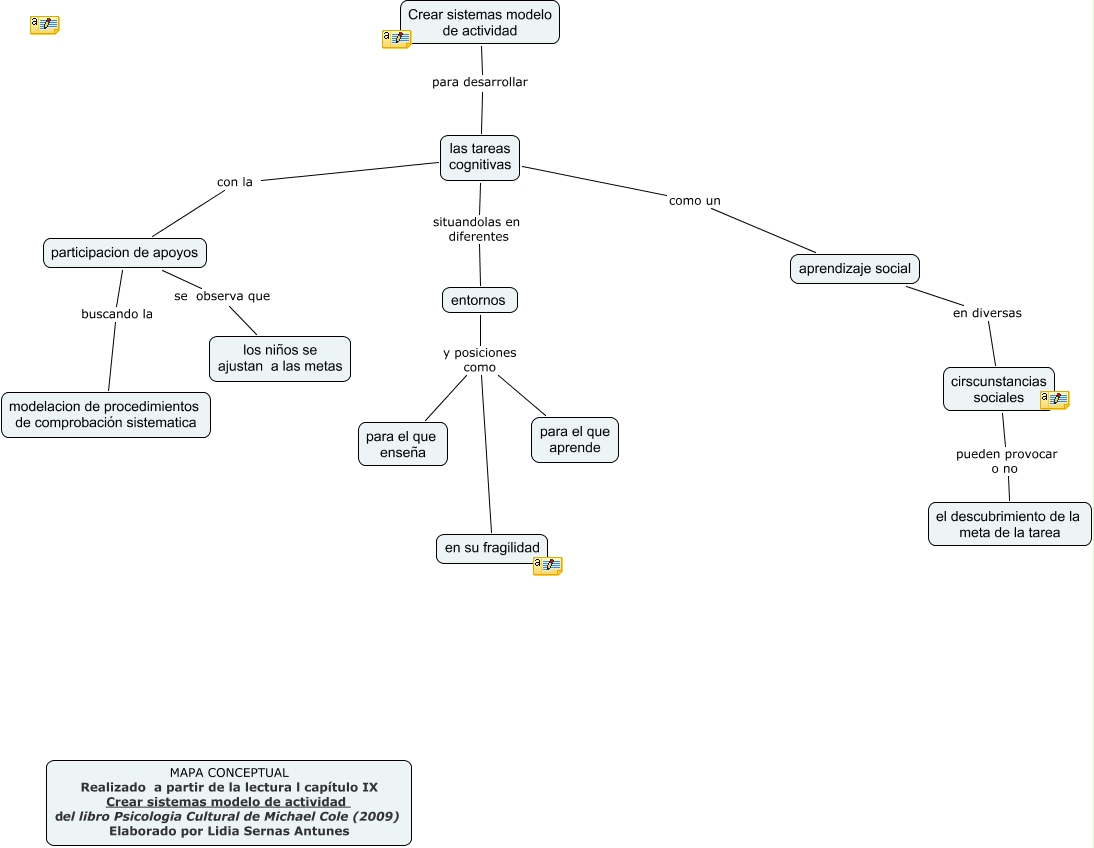
Este Cmap, tiene información relacionada con: crear sistemas modelo de actividad, entornos y posiciones como para el que aprende, entornos y posiciones como para el que enseña, entornos y posiciones como en su fragilidad, las tareas cognitivas con la participacion de apoyos, las tareas cognitivas situandolas en diferentes entornos, participacion de apoyos buscando la modelacion de procedimientos de comprobación sistematica, Crear sistemas modelo de actividad para desarrollar las tareas cognitivas, las tareas cognitivas como un aprendizaje social, participacion de apoyos se observa que los niños se ajustan a las metas, aprendizaje social en diversas cirscunstancias sociales, cirscunstancias sociales pueden provocar o no el descubrimiento de la meta de la tarea