WARNING:
JavaScript is turned OFF. None of the links on this concept map will
work until it is reactivated.
If you need help turning JavaScript On, click here.
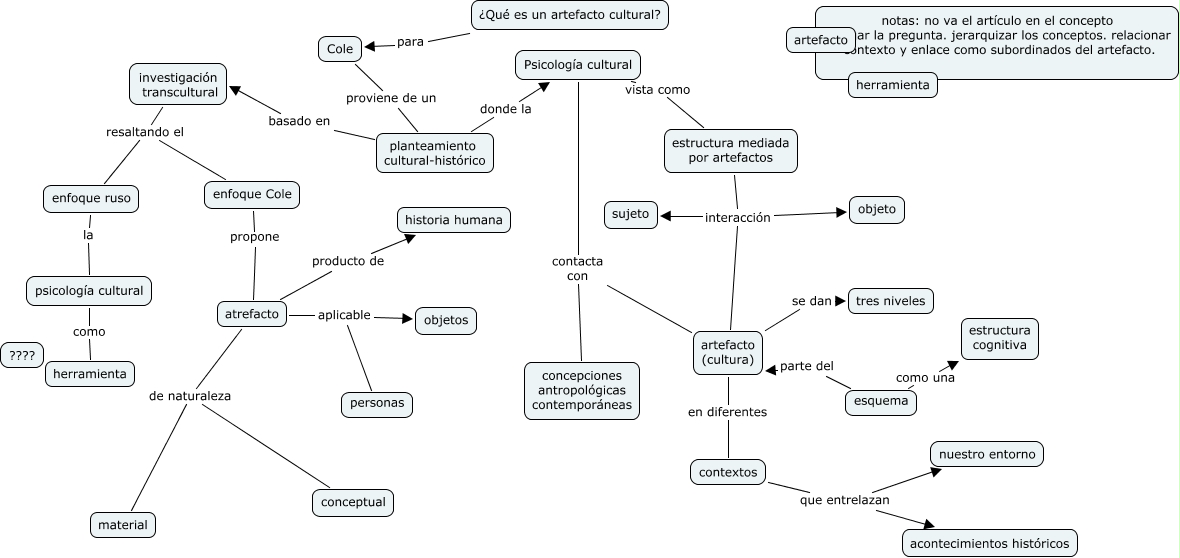
Este Cmap, tiene información relacionada con: Psicología Cultural, esquema como una estructura cognitiva, planteamiento cultural-histórico basado en investigación transcultural, atrefacto producto de historia humana, Psicología cultural contacta con artefacto (cultura), enfoque ruso la psicología cultural, atrefacto aplicable objetos, atrefacto de naturaleza material, ¿Qué es un artefacto cultural? para Cole, estructura mediada por artefactos interacción sujeto, psicología cultural como herramienta, artefacto ???? herramienta, investigación transcultural resaltando el enfoque Cole, artefacto (cultura) en diferentes contextos, estructura mediada por artefactos interacción objeto, planteamiento cultural-histórico donde la Psicología cultural, investigación transcultural resaltando el enfoque ruso, Cole proviene de un planteamiento cultural-histórico, contextos que entrelazan acontecimientos históricos, atrefacto aplicable personas, contextos que entrelazan nuestro entorno