WARNING:
JavaScript is turned OFF. None of the links on this concept map will
work until it is reactivated.
If you need help turning JavaScript On, click here.
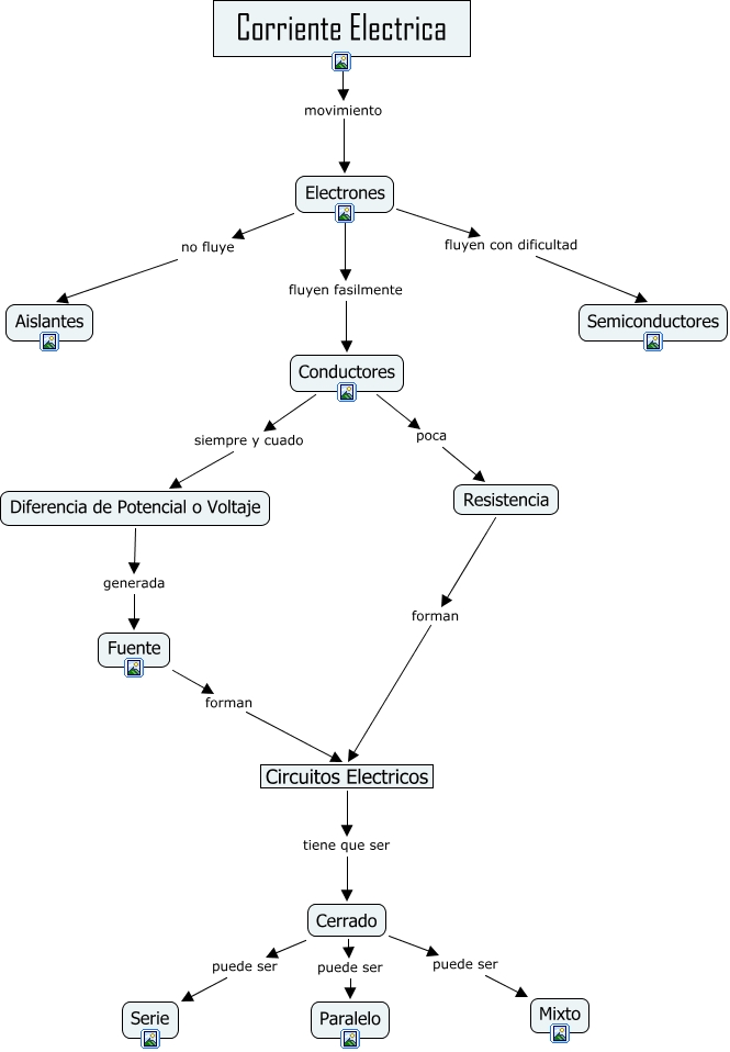
Este Cmap, tiene información relacionada con: Sin Título 3, Conductores siempre y cuado Diferencia de Potencial o Voltaje, Circuitos Electricos tiene que ser Cerrado, Conductores poca Resistencia, Cerrado puede ser Paralelo, Electrones no fluye Aislantes, Resistencia forman Circuitos Electricos, Electrones fluyen con dificultad Semiconductores, Cerrado puede ser Mixto, Fuente forman Circuitos Electricos, Electrones fluyen fasilmente Conductores, Cerrado puede ser Serie, Corriente Electrica movimiento Electrones, Diferencia de Potencial o Voltaje generada Fuente