WARNING:
JavaScript is turned OFF. None of the links on this concept map will
work until it is reactivated.
If you need help turning JavaScript On, click here.
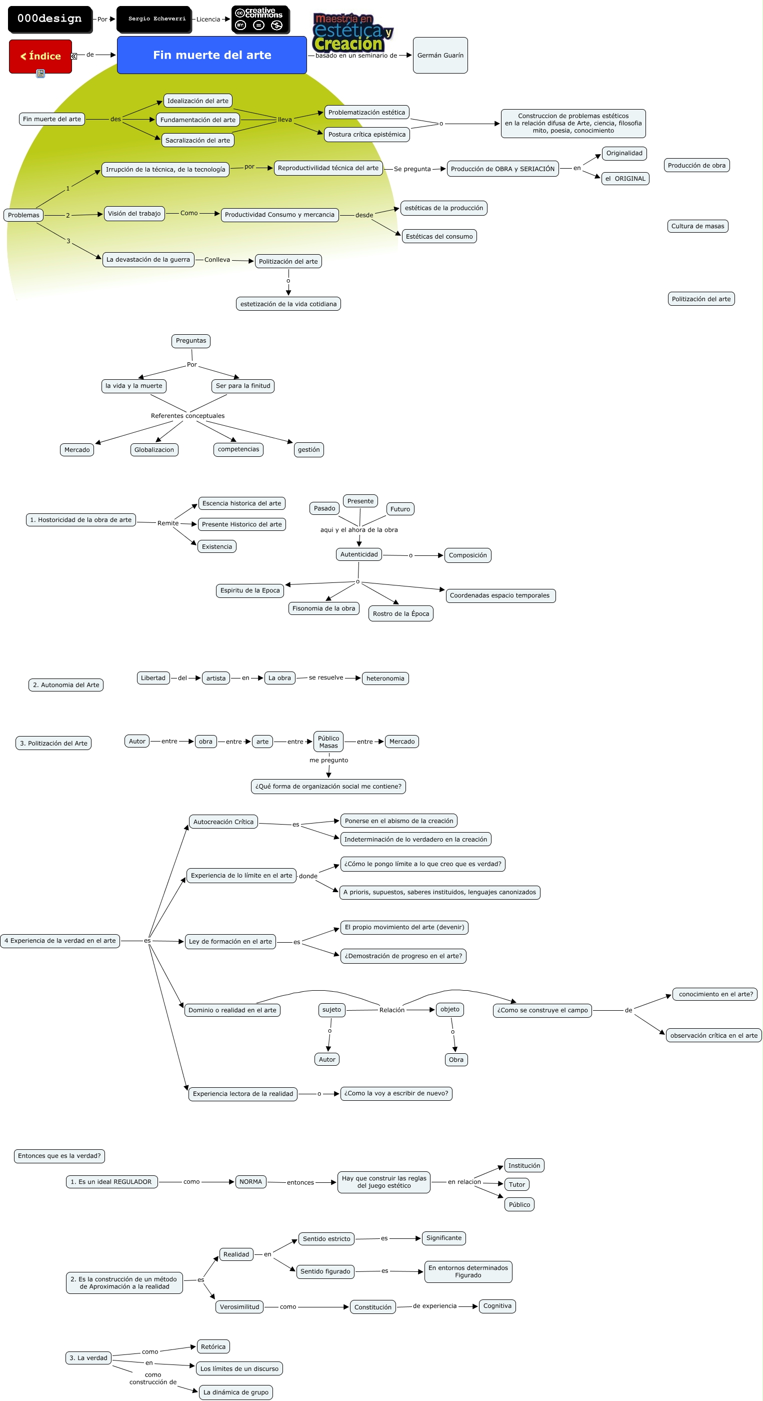
Este Cmap, tiene información relacionada con: Fin - Muerte del arte, Fin muerte del arte des Fundamentación del arte, Producción de OBRA y SERIACIÓN en el ORIGINAL, Autenticidad o Fisonomia de la obra, la vida y la muerte Referentes conceptuales gestión, 2. Es la construcción de un método de Aproximación a la realidad es Realidad, 4 Experiencia de la verdad en el arte es Dominio o realidad en el arte, Experiencia lectora de la realidad o ¿Como la voy a escribir de nuevo?, Autenticidad o Composición, 2. Es la construcción de un método de Aproximación a la realidad es Verosimilitud, 1. Hostoricidad de la obra de arte Remite Presente Historico del arte, 1. Hostoricidad de la obra de arte Remite Existencia, Hay que construir las reglas del juego estético en relacion Público, Realidad en Sentido figurado, Autenticidad o Coordenadas espacio temporales, la vida y la muerte Referentes conceptuales competencias, Ser para la finitud Referentes conceptuales gestión, arte entre Público Masas, 4 Experiencia de la verdad en el arte es Autocreación Crítica, Pasado aqui y el ahora de la obra Autenticidad, Experiencia de lo límite en el arte donde A prioris, supuestos, saberes instituidos, lenguajes canonizados