IHMC Public Cmaps (2)

        IES Son Ferrer
            Curs CmapTools
                Pràctiques
                    CP Son Serra
                    Joana Coll

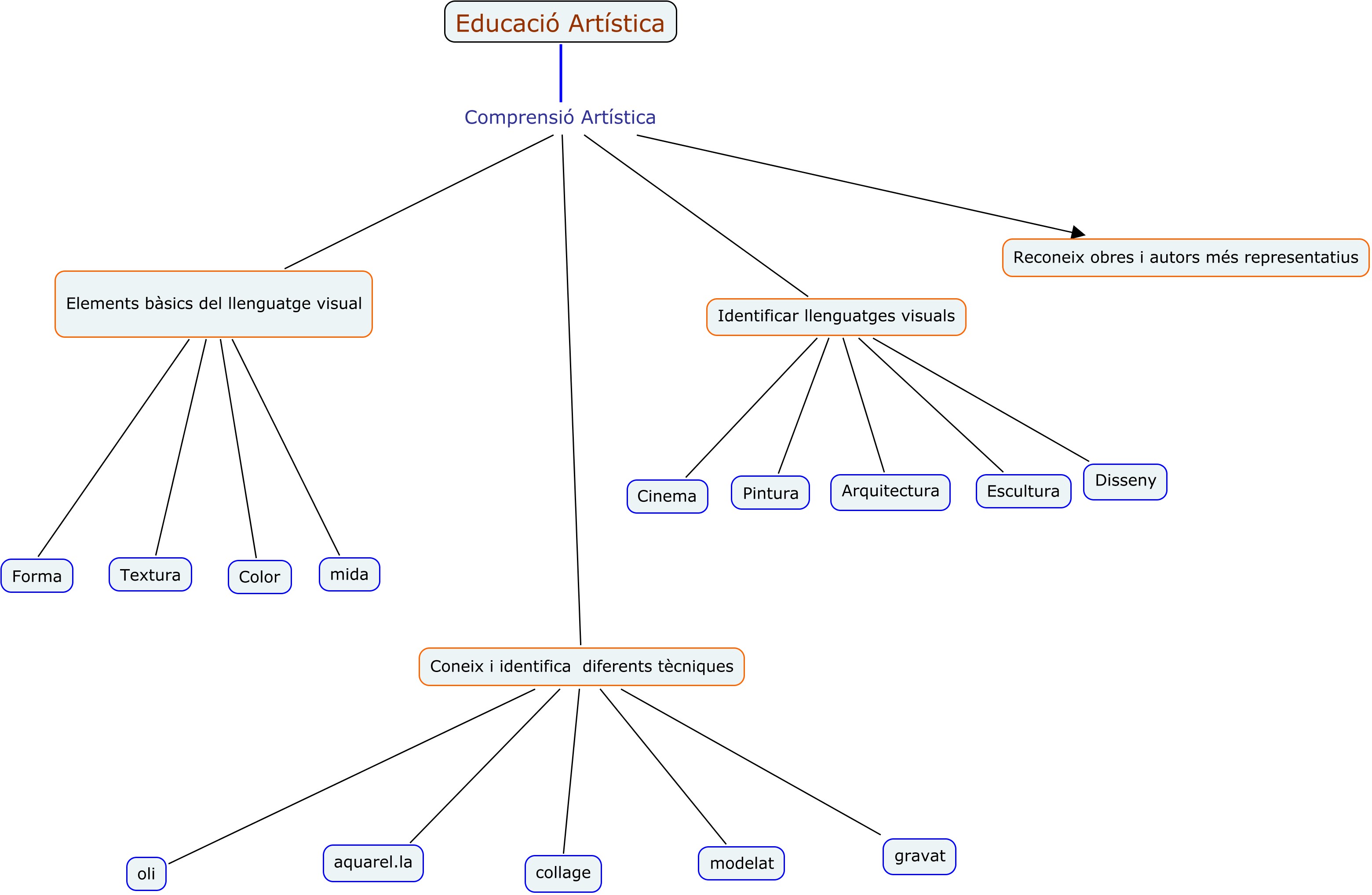
                        Recursos para Comprensió Artística
                        Comprensió Artística.html
                        Comprensió Artística.cmap
                        Comprensió Artística.1jpg.jpg