WARNING:
JavaScript is turned OFF. None of the links on this concept map will
work until it is reactivated.
If you need help turning JavaScript On, click here.
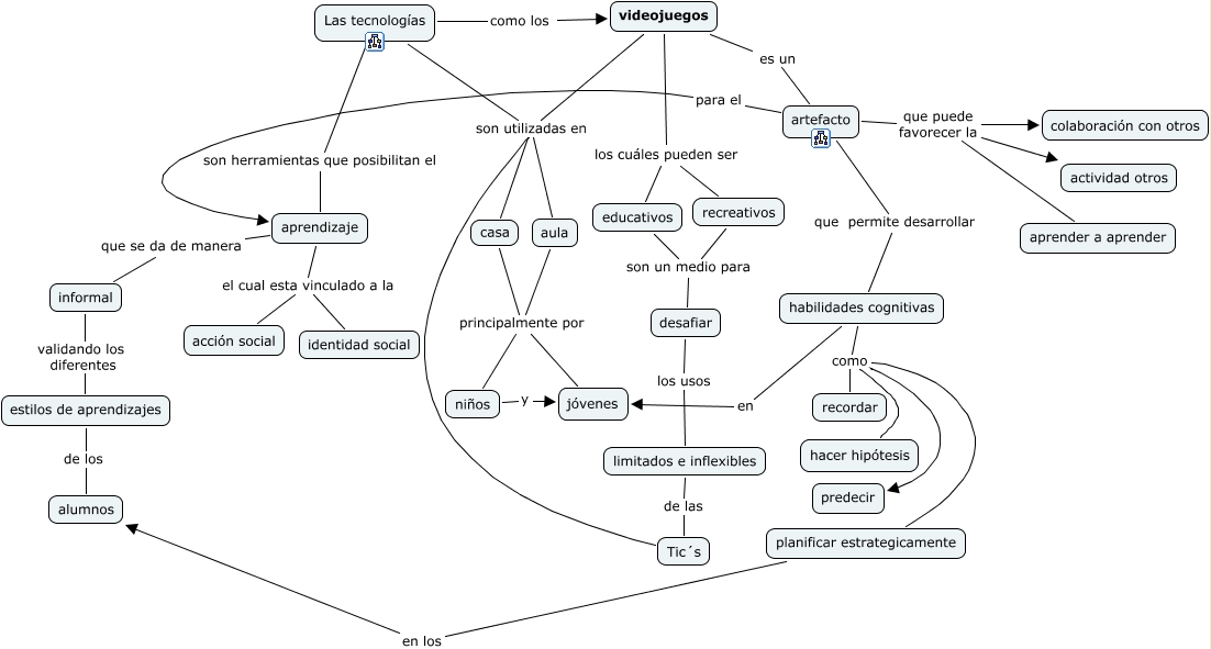
Este Cmap, tiene información relacionada con: Jugar para aprender, educativos son un medio para desafiar, videojuegos los cuáles pueden ser educativos, videojuegos son utilizadas en aula, Las tecnologías son utilizadas en aula, casa principalmente por jóvenes, estilos de aprendizajes de los alumnos, habilidades cognitivas como hacer hipótesis, artefacto que permite desarrollar habilidades cognitivas, Las tecnologías son herramientas que posibilitan el aprendizaje, habilidades cognitivas como recordar, aprendizaje el cual esta vinculado a la acción social, artefacto que puede favorecer la actividad otros, artefacto que puede favorecer la colaboración con otros, videojuegos es un artefacto, habilidades cognitivas como planificar estrategicamente, informal validando los diferentes estilos de aprendizajes, aprendizaje el cual esta vinculado a la identidad social, aula principalmente por niños, artefacto que puede favorecer la aprender a aprender, limitados e inflexibles de las Tic´s