WARNING:
JavaScript is turned OFF. None of the links on this concept map will
work until it is reactivated.
If you need help turning JavaScript On, click here.
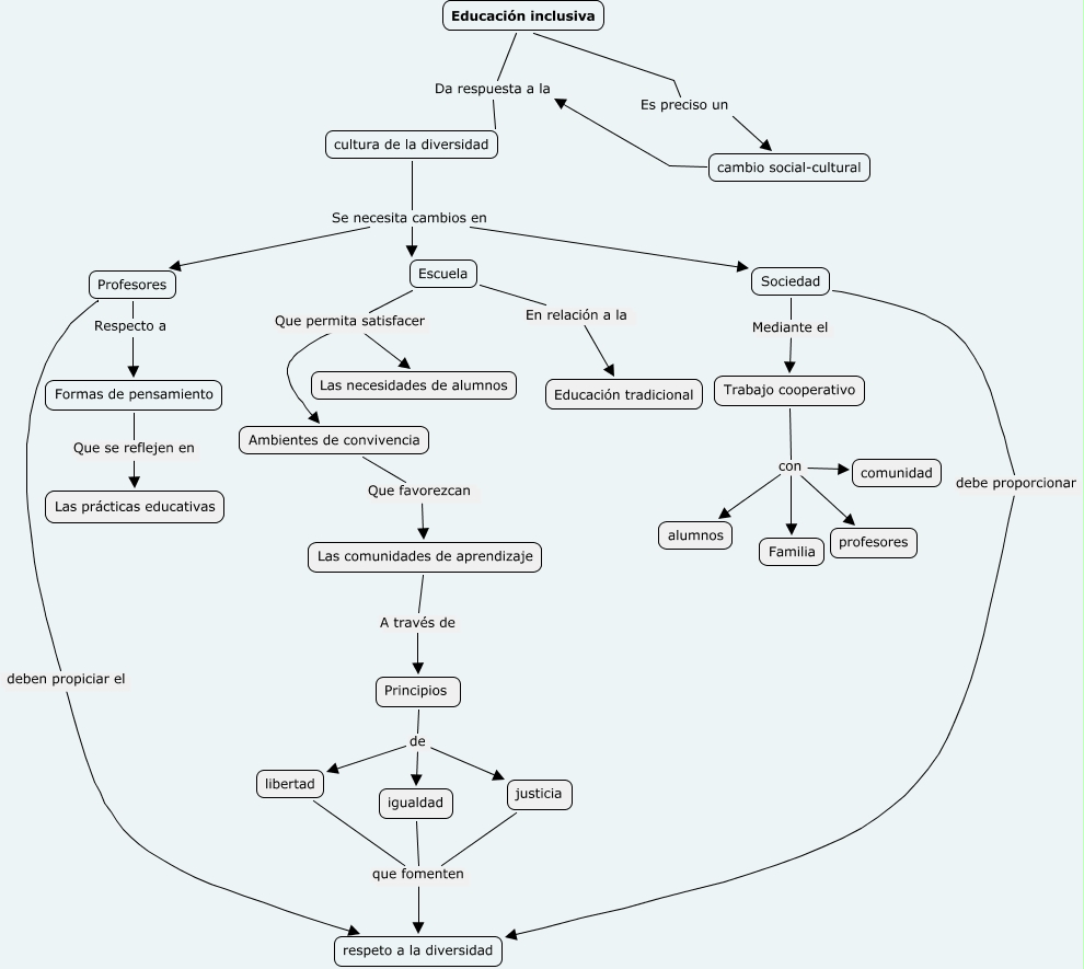
Este Cmap, tiene información relacionada con: Educación inclusiva, Principios de libertad, justicia que fomenten respeto a la diversidad, cultura de la diversidad Se necesita cambios en Sociedad, Sociedad debe proporcionar respeto a la diversidad, Trabajo cooperativo con Familia, Profesores Respecto a Formas de pensamiento, Formas de pensamiento Que se reflejen en Las prácticas educativas, Principios de igualdad, Sociedad Mediante el Trabajo cooperativo, Trabajo cooperativo con alumnos, Trabajo cooperativo con comunidad, Escuela Que permita satisfacer Ambientes de convivencia, Escuela Que permita satisfacer Las necesidades de alumnos, cultura de la diversidad Se necesita cambios en Profesores, cambio social-cultural Da respuesta a la cultura de la diversidad, cultura de la diversidad Se necesita cambios en Escuela, Trabajo cooperativo con profesores, Ambientes de convivencia Que favorezcan Las comunidades de aprendizaje, igualdad que fomenten respeto a la diversidad, Educación inclusiva Es preciso un cambio social-cultural