WARNING:
JavaScript is turned OFF. None of the links on this concept map will
work until it is reactivated.
If you need help turning JavaScript On, click here.
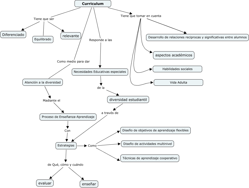
Este Cmap, tiene información relacionada con: Curriculum, Estrategias Como Técnicas de aprendizaje cooperativo, Curriculum Tiene que tomar en cuenta Vida Adulta, Curriculum Tiene que ser relevante, Curriculum Tiene que ser Diferenciado, Curriculum Responde a las Necesidades Educativas especiales, Atención a la diversidad Madiante el Proceso de Enseñanza-Aprendizaje, Proceso de Enseñanza-Aprendizaje Con Estrategias, Necesidades Educativas especiales de la diversidad estudiantil, Estrategias de Qué, cómo y cuándo enseñar, Curriculum Tiene que ser Equilibrado, Estrategias de Qué, cómo y cuándo evaluar, Estrategias Como Diseño de objetivos de aprendizaje flexibles, Curriculum Tiene que tomar en cuenta Desarrollo de relaciones reciprocas y significativas entre alumnos, Estrategias Como Diseño de actividades multinivel, diversidad estudiantil a través de Estrategias, Curriculum Tiene que tomar en cuenta Desarrollo de relaciones reciprocas y significativas entre alumnos, Curriculum Tiene que tomar en cuenta aspectos académicos, Curriculum Tiene que tomar en cuenta Habilidades sociales, Curriculum Como medio para dar Atención a la diversidad