WARNING:
JavaScript is turned OFF. None of the links on this concept map will
work until it is reactivated.
If you need help turning JavaScript On, click here.
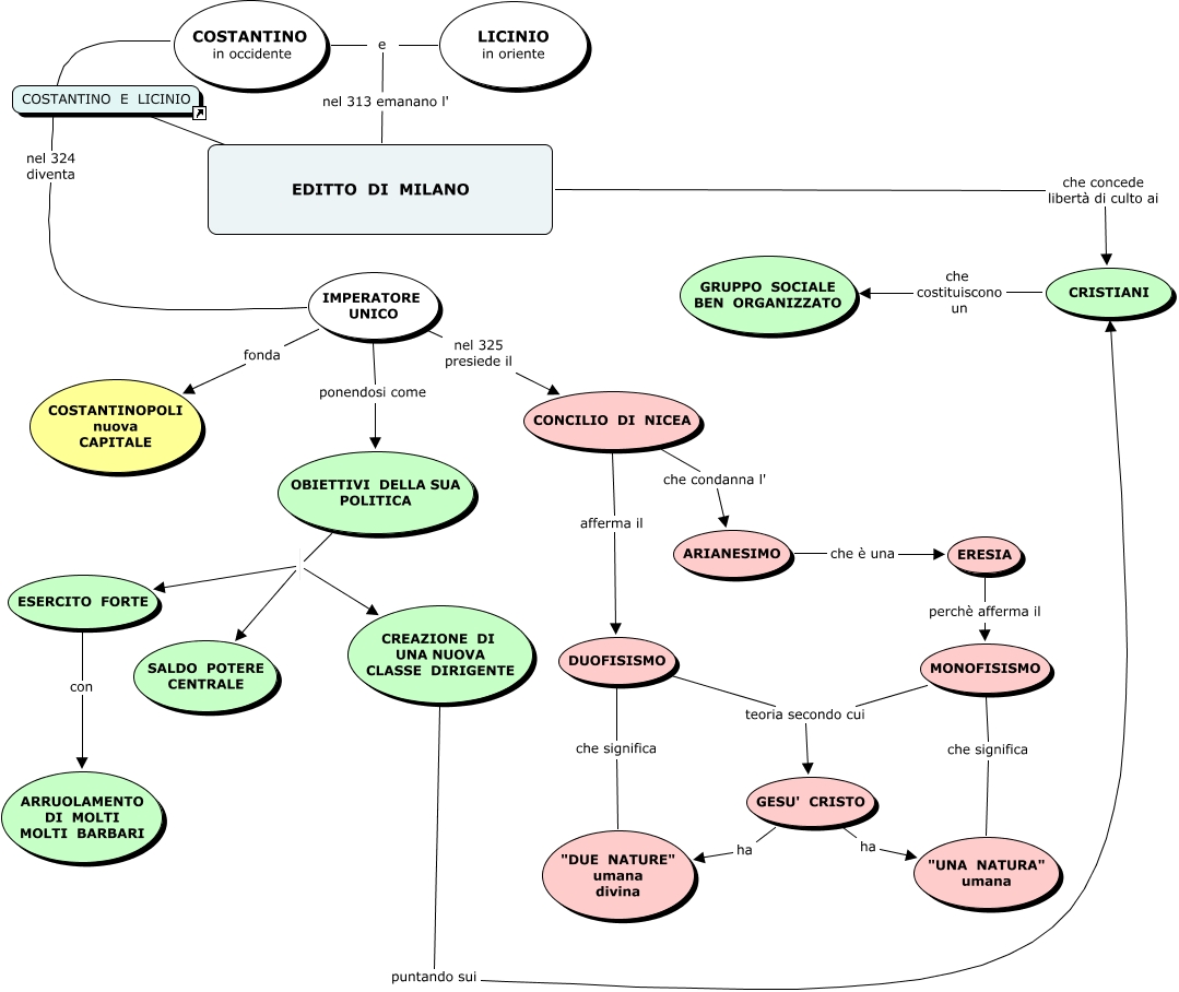
Questa Cmap, creata con IHMC CmapTools, contiene informazioni relative a: costantino, OBIETTIVI DELLA SUA POLITICA ESERCITO FORTE, ESERCITO FORTE con ARRUOLAMENTO DI MOLTI MOLTI BARBARI, GESU' CRISTO ha "DUE NATURE" umana divina, DUOFISISMO teoria secondo cui GESU' CRISTO, MONOFISISMO che significa "UNA NATURA" umana, DUOFISISMO che significa "DUE NATURE" umana divina, ERESIA perchè afferma il MONOFISISMO, GESU' CRISTO ha "UNA NATURA" umana, EDITTO DI MILANO che concede libertà di culto ai CRISTIANI, MONOFISISMO teoria secondo cui GESU' CRISTO, IMPERATORE UNICO nel 325 presiede il CONCILIO DI NICEA, CONCILIO DI NICEA afferma il DUOFISISMO, COSTANTINO in occidente e LICINIO in oriente, COSTANTINO in occidente e LICINIO in oriente, OBIETTIVI DELLA SUA POLITICA SALDO POTERE CENTRALE, CONCILIO DI NICEA che condanna l' ARIANESIMO, OBIETTIVI DELLA SUA POLITICA CREAZIONE DI UNA NUOVA CLASSE DIRIGENTE, CREAZIONE DI UNA NUOVA CLASSE DIRIGENTE puntando sui CRISTIANI, COSTANTINO in occidente nel 324 diventa IMPERATORE UNICO, IMPERATORE UNICO fonda COSTANTINOPOLI nuova CAPITALE