WARNING:
JavaScript is turned OFF. None of the links on this concept map will
work until it is reactivated.
If you need help turning JavaScript On, click here.
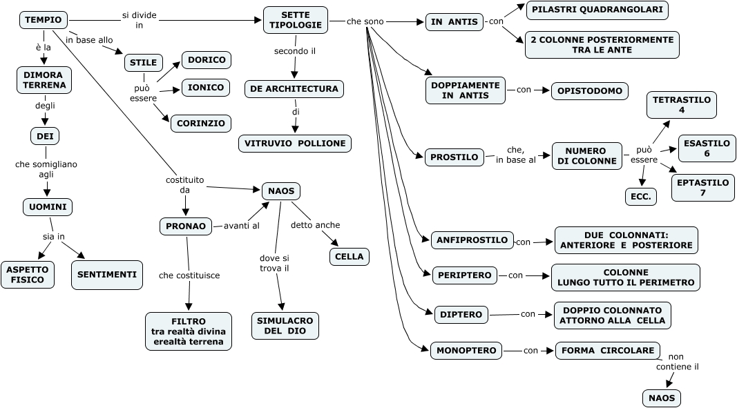
Questa Cmap, creata con IHMC CmapTools, contiene informazioni relative a: il tempio, SETTE TIPOLOGIE che sono MONOPTERO, SETTE TIPOLOGIE che sono IN ANTIS, SETTE TIPOLOGIE che sono PERIPTERO, TEMPIO in base allo STILE, NUMERO DI COLONNE può essere ESASTILO 6, SETTE TIPOLOGIE che sono DIPTERO, FORMA CIRCOLARE non contiene il NAOS, STILE può essere CORINZIO, STILE può essere IONICO, TEMPIO si divide in SETTE TIPOLOGIE, UOMINI sia in SENTIMENTI, DIPTERO con DOPPIO COLONNATO ATTORNO ALLA CELLA, SETTE TIPOLOGIE che sono PROSTILO, MONOPTERO con FORMA CIRCOLARE, PERIPTERO con COLONNE LUNGO TUTTO IL PERIMETRO, STILE può essere DORICO, SETTE TIPOLOGIE secondo il DE ARCHITECTURA, ANFIPROSTILO con DUE COLONNATI: ANTERIORE E POSTERIORE, NUMERO DI COLONNE può essere ECC., IN ANTIS con PILASTRI QUADRANGOLARI