WARNING:
JavaScript is turned OFF. None of the links on this concept map will
work until it is reactivated.
If you need help turning JavaScript On, click here.
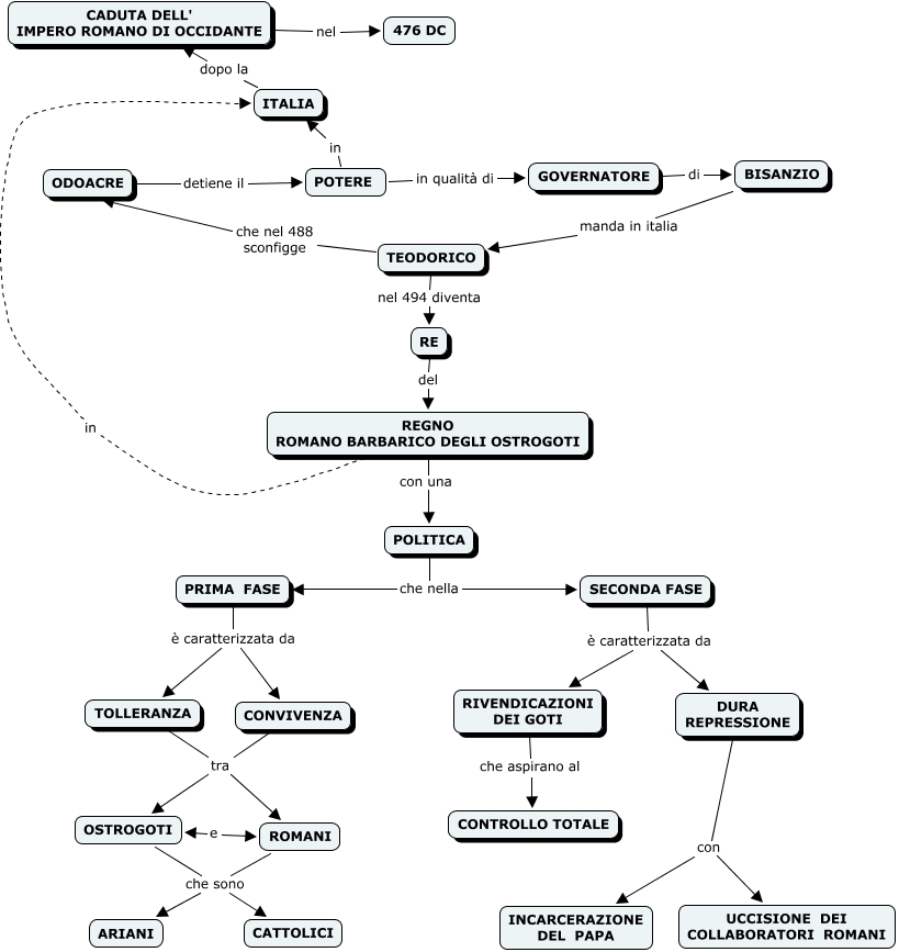
Questa Cmap, creata con IHMC CmapTools, contiene informazioni relative a: TEODORICO, TEODORICO nel 494 diventa RE, SECONDA FASE è caratterizzata da DURA REPRESSIONE, REGNO ROMANO BARBARICO DEGLI OSTROGOTI in ITALIA, CONVIVENZA tra ROMANI, ODOACRE detiene il POTERE, OSTROGOTI che sono ARIANI, GOVERNATORE di BISANZIO, DURA REPRESSIONE con UCCISIONE DEI COLLABORATORI ROMANI, ROMANI che sono CATTOLICI, TEODORICO che nel 488 sconfigge ODOACRE, OSTROGOTI che sono CATTOLICI, SECONDA FASE è caratterizzata da RIVENDICAZIONI DEI GOTI, CADUTA DELL' IMPERO ROMANO DI OCCIDANTE nel 476 DC, ITALIA dopo la CADUTA DELL' IMPERO ROMANO DI OCCIDANTE, DURA REPRESSIONE con INCARCERAZIONE DEL PAPA, REGNO ROMANO BARBARICO DEGLI OSTROGOTI con una POLITICA, POTERE in ITALIA, TOLLERANZA tra ROMANI, POTERE in qualità di GOVERNATORE, PRIMA FASE è caratterizzata da CONVIVENZA