WARNING:
JavaScript is turned OFF. None of the links on this concept map will
work until it is reactivated.
If you need help turning JavaScript On, click here.
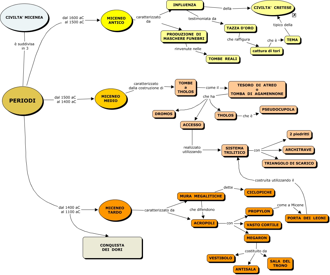
Questa Cmap, creata con IHMC CmapTools, contiene informazioni relative a: civiltà micenea, PERIODI dal 1400 aC al 1100 aC CONQUISTA DEI DORI, MEGARON costituito da ANTISALA, TESORO DI ATREO o TOMBA DI AGAMENNONE che ha ACCESSO, SISTEMA TRILITICO con TRIANGOLO DI SCARICO, MICENEO ANTICO caratterizzato da INFLUENZA, PORTA DEI LEONI costruita utilizzando il SISTEMA TRILITICO, INFLUENZA della CIVILTA' CRETESE, PERIODI dal 1500 aC al 1400 aC MICENEO MEDIO, MICENEO TARDO caratterizzato da ACROPOLI, TOMBE a THOLOS come il TESORO DI ATREO o TOMBA DI AGAMENNONE, MICENEO MEDIO caratterizzato dalla costruzione di TOMBE a THOLOS, SISTEMA TRILITICO con ARCHITRAVE, cattura di tori che è TEMA, CIVILTA' MICENEA è suddivisa in 3 PERIODI, PERIODI dal 1400 aC al 1100 aC MICENEO TARDO, MICENEO TARDO caratterizzato da MURA MEGALITICHE, PERIODI dal 1600 aC al 1500 aC MICENEO ANTICO, ACROPOLI con MEGARON, TAZZA D'ORO che raffigura cattura di tori, PROPYLON come a Micene PORTA DEI LEONI