WARNING:
JavaScript is turned OFF. None of the links on this concept map will
work until it is reactivated.
If you need help turning JavaScript On, click here.
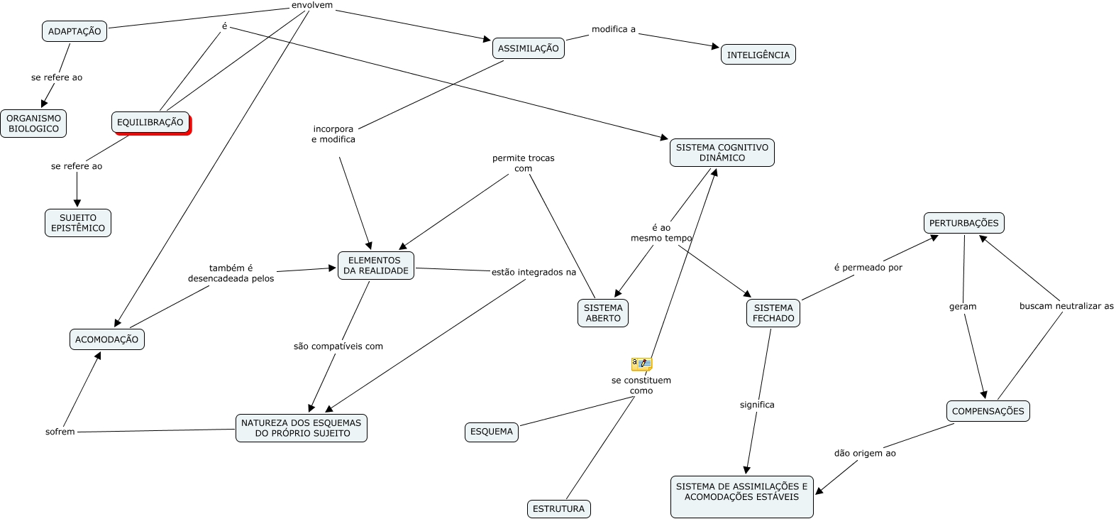
Esse mapa conceitual, produzido no IHMC CmapTools, tem a informação relacionada a: Mapa sobre equilibração - marlusa e rosalia2, SISTEMA FECHADO é permeado por PERTURBAÇÕES, SISTEMA COGNITIVO DINÂMICO é ao mesmo tempo SISTEMA ABERTO, ASSIMILAÇÃO modifica a INTELIGÊNCIA, ELEMENTOS DA REALIDADE estão integrados na NATUREZA DOS ESQUEMAS DO PRÓPRIO SUJEITO, ASSIMILAÇÃO incorpora e modifica ELEMENTOS DA REALIDADE, PERTURBAÇÕES geram COMPENSAÇÕES, SISTEMA ABERTO permite trocas com ELEMENTOS DA REALIDADE, SISTEMA FECHADO significa SISTEMA DE ASSIMILAÇÕES E ACOMODAÇÕES ESTÁVEIS, EQUILIBRAÇÃO envolvem ASSIMILAÇÃO, EQUILIBRAÇÃO se refere ao SUJEITO EPISTÊMICO, ADAPTAÇÃO envolvem ASSIMILAÇÃO, ELEMENTOS DA REALIDADE são compatíveis com NATUREZA DOS ESQUEMAS DO PRÓPRIO SUJEITO, EQUILIBRAÇÃO é SISTEMA COGNITIVO DINÂMICO, ESTRUTURA se constituem como SISTEMA COGNITIVO DINÂMICO, NATUREZA DOS ESQUEMAS DO PRÓPRIO SUJEITO sofrem ACOMODAÇÃO, COMPENSAÇÕES buscam neutralizar as PERTURBAÇÕES, SISTEMA COGNITIVO DINÂMICO é ao mesmo tempo SISTEMA FECHADO, EQUILIBRAÇÃO envolvem ACOMODAÇÃO, ADAPTAÇÃO envolvem ACOMODAÇÃO, ESQUEMA se constituem como SISTEMA COGNITIVO DINÂMICO