WARNING:
JavaScript is turned OFF. None of the links on this concept map will
work until it is reactivated.
If you need help turning JavaScript On, click here.
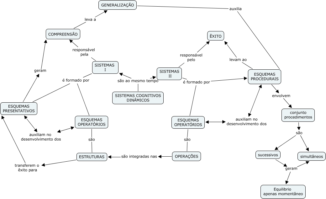
Esse mapa conceitual, produzido no IHMC CmapTools, tem a informação relacionada a: marlusa e rosalia-sistemas, SISTEMAS II é formado por ESQUEMAS PROCEDURAIS, sucessivos geram Equilibrio apenas momentâneo, conjunto procedimentos são sucessivos, SISTEMAS II é formado por ESQUEMAS OPERATÓRIOS, SISTEMAS COGNITIVOS DINÂMICOS são ao mesmo tempo SISTEMAS II, ESTRUTURAS transferem o êxito para ESQUEMAS PRESENTATIVOS, OPERAÇÕES são integradas nas ESTRUTURAS, SISTEMAS II responsável pelo ÊXITO, ESQUEMAS OPERATÓRIOS auxiliam no desenvolvimento dos ESQUEMAS PROCEDURAIS, sucessivos geram simultâneos, ESQUEMAS OPERATÓRIOS são ESTRUTURAS, SISTEMAS I responsável pela COMPREENSÃO, COMPREENSÃO leva a GENERALIZAÇÃO, SISTEMAS I é formado por ESQUEMAS PRESENTATIVOS, ESQUEMAS PROCEDURAIS levam ao ÊXITO, GENERALIZAÇÃO auxilia ESQUEMAS PROCEDURAIS, ESQUEMAS OPERATÓRIOS são OPERAÇÕES, SISTEMAS COGNITIVOS DINÂMICOS são ao mesmo tempo SISTEMAS I, ESQUEMAS PROCEDURAIS envolvem conjunto procedimentos, SISTEMAS I é formado por ESQUEMAS OPERATÓRIOS