WARNING:
JavaScript is turned OFF. None of the links on this concept map will
work until it is reactivated.
If you need help turning JavaScript On, click here.
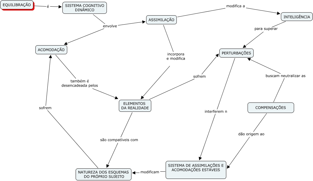
Esse mapa conceitual, produzido no IHMC CmapTools, tem a informação relacionada a: equilibraçao-marlusa e rosalia, ELEMENTOS DA REALIDADE sofrem PERTURBAÇÕES, SISTEMA DE ASSIMILAÇÕES E ACOMODAÇÕES ESTÁVEIS modificam NATUREZA DOS ESQUEMAS DO PRÓPRIO SUJEITO, ASSIMILAÇÃO modifica a INTELIGÊNCIA, EQUILIBRAÇÃO é SISTEMA COGNITIVO DINÂMICO, ASSIMILAÇÃO incorpora e modifica ELEMENTOS DA REALIDADE, ELEMENTOS DA REALIDADE são compatíveis com NATUREZA DOS ESQUEMAS DO PRÓPRIO SUJEITO, PERTURBAÇÕES interferem n SISTEMA DE ASSIMILAÇÕES E ACOMODAÇÕES ESTÁVEIS, COMPENSAÇÕES buscam neutralizar as PERTURBAÇÕES, NATUREZA DOS ESQUEMAS DO PRÓPRIO SUJEITO sofrem ACOMODAÇÃO, SISTEMA COGNITIVO DINÂMICO envolve ASSIMILAÇÃO, INTELIGÊNCIA para superar PERTURBAÇÕES, SISTEMA COGNITIVO DINÂMICO envolve ACOMODAÇÃO, COMPENSAÇÕES dão origem ao SISTEMA DE ASSIMILAÇÕES E ACOMODAÇÕES ESTÁVEIS, ACOMODAÇÃO também é desencadeada pelos ELEMENTOS DA REALIDADE