WARNING:
JavaScript is turned OFF. None of the links on this concept map will
work until it is reactivated.
If you need help turning JavaScript On, click here.
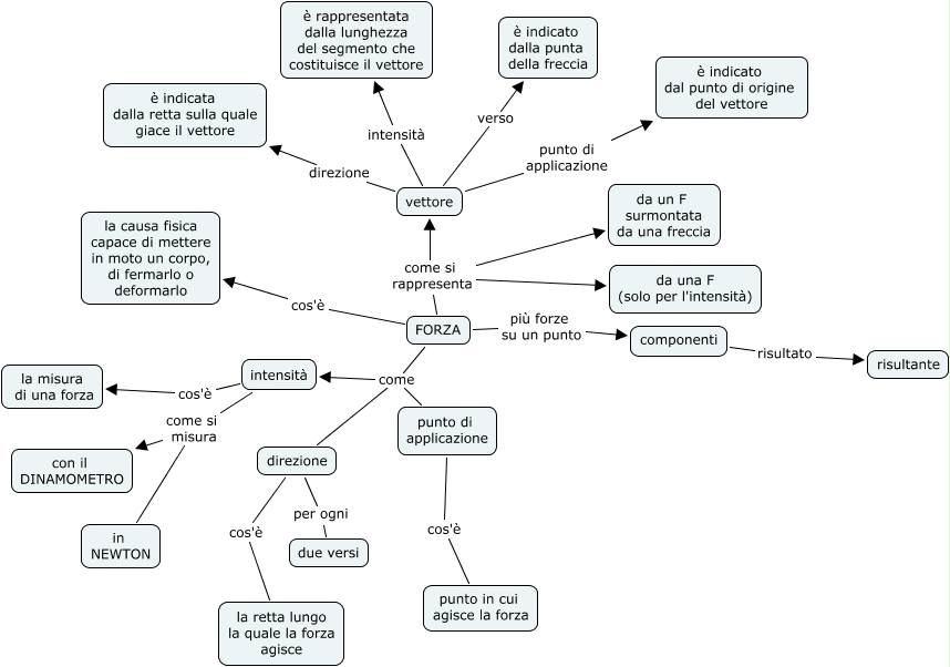
Questa Cmap, creata con IHMC CmapTools, contiene informazioni relative a: la forza, FORZA come si rappresenta vettore, direzione cos'è la retta lungo la quale la forza agisce, FORZA come intensità, FORZA come direzione, direzione per ogni due versi, FORZA cos'è la causa fisica capace di mettere in moto un corpo, di fermarlo o deformarlo, intensità cos'è la misura di una forza, FORZA più forze su un punto componenti, FORZA come si rappresenta da una F (solo per l'intensità), intensità come si misura in NEWTON, vettore intensità è rappresentata dalla lunghezza del segmento che costituisce il vettore, componenti risultato risultante, FORZA come si rappresenta da un F surmontata da una freccia, vettore punto di applicazione è indicato dal punto di origine del vettore, intensità come si misura con il DINAMOMETRO, vettore verso è indicato dalla punta della freccia, vettore direzione è indicata dalla retta sulla quale giace il vettore, punto di applicazione cos'è punto in cui agisce la forza, FORZA come punto di applicazione