WARNING:
JavaScript is turned OFF. None of the links on this concept map will
work until it is reactivated.
If you need help turning JavaScript On, click here.
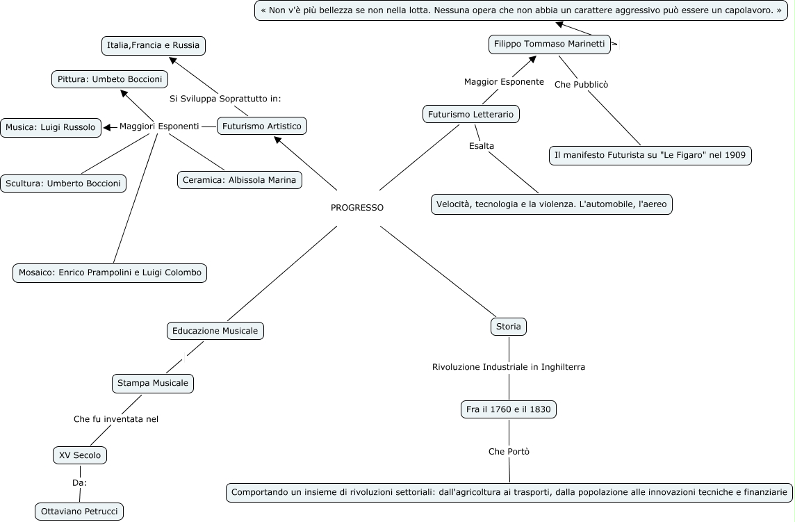
Questa Cmap, creata con IHMC CmapTools, contiene informazioni relative a: Progresso, Futurismo Letterario Esalta Velocità, tecnologia e la violenza. L'automobile, l'aereo, Futurismo Artistico Maggiori Esponenti Scultura: Umberto Boccioni, Futurismo Letterario PROGRESSO Educazione Musicale, Futurismo Artistico Maggiori Esponenti Ceramica: Albissola Marina, Futurismo Artistico Maggiori Esponenti Pittura: Umbeto Boccioni, XV Secolo Da: Ottaviano Petrucci, Storia Rivoluzione Industriale in Inghilterra Fra il 1760 e il 1830, Futurismo Artistico Maggiori Esponenti Mosaico: Enrico Prampolini e Luigi Colombo, Fra il 1760 e il 1830 Che Portò Comportando un insieme di rivoluzioni settoriali: dall'agricoltura ai trasporti, dalla popolazione alle innovazioni tecniche e finanziarie, Educazione Musicale Stampa Musicale, Futurismo Letterario Maggior Esponente Filippo Tommaso Marinetti, Filippo Tommaso Marinetti Che Pubblicò Il manifesto Futurista su "Le Figaro" nel 1909, Filippo Tommaso Marinetti « Non v'è più bellezza se non nella lotta. Nessuna opera che non abbia un carattere aggressivo può essere un capolavoro. », Futurismo Artistico Maggiori Esponenti Musica: Luigi Russolo, Stampa Musicale Che fu inventata nel XV Secolo, Futurismo Letterario PROGRESSO Futurismo Artistico, Futurismo Artistico Si Sviluppa Soprattutto in: Italia,Francia e Russia, Futurismo Letterario PROGRESSO Storia