WARNING:
JavaScript is turned OFF. None of the links on this concept map will
work until it is reactivated.
If you need help turning JavaScript On, click here.
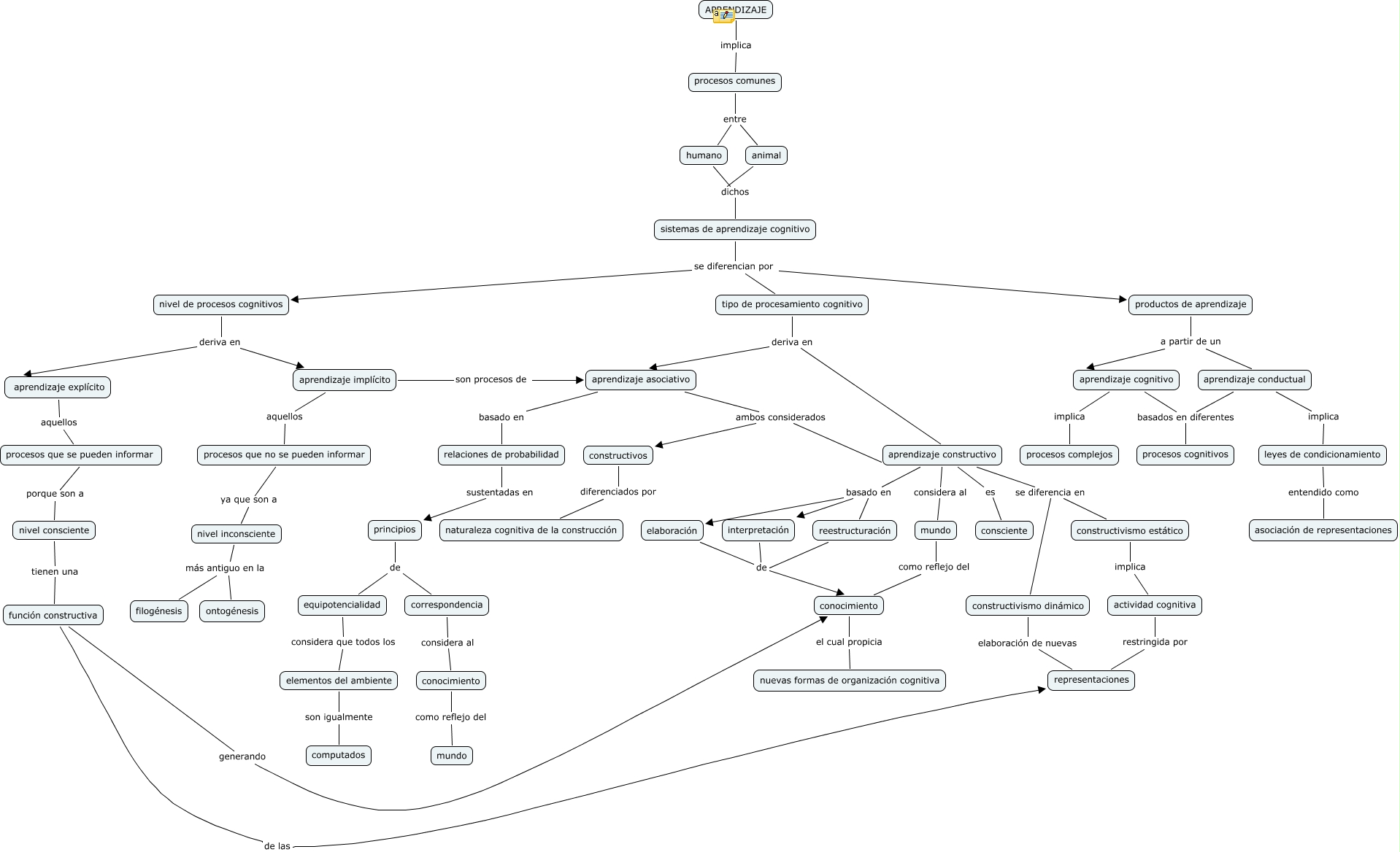
Este Cmap, tiene información relacionada con: mapa Pozo, conocimiento el cual propicia nuevas formas de organización cognitiva, aprendizaje constructivo basado en interpretación, sistemas de aprendizaje cognitivo se diferencian por tipo de procesamiento cognitivo, constructivismo estático implica actividad cognitiva, nivel inconsciente más antiguo en la filogénesis, constructivos diferenciados por naturaleza cognitiva de la construcción, elementos del ambiente son igualmente computados, procesos comunes entre humano, productos de aprendizaje a partir de un aprendizaje conductual, aprendizaje constructivo se diferencia en constructivismo dinámico, principios de correspondencia, procesos que no se pueden informar ya que son a nivel inconsciente, aprendizaje cognitivo basados en diferentes procesos cognitivos, nivel inconsciente más antiguo en la ontogénesis, aprendizaje asociativo ambos considerados constructivos, mundo como reflejo del conocimiento, principios de equipotencialidad, productos de aprendizaje a partir de un aprendizaje cognitivo, procesos que se pueden informar porque son a nivel consciente, tipo de procesamiento cognitivo deriva en aprendizaje asociativo