WARNING:
JavaScript is turned OFF. None of the links on this concept map will
work until it is reactivated.
If you need help turning JavaScript On, click here.
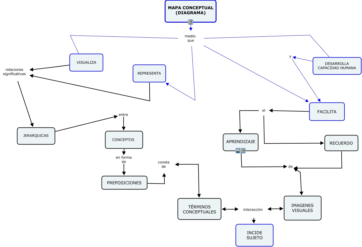
Este Cmap, tiene información relacionada con: MAPA CONCEPTUAL, TÈRMINOS CONCEPTUALES interacciòn IMAGENES VISUALES, REPRESENTA relaciones significativas JERARQUICAS, FACILITA el APRENDIZAJE, FACILITA el RECUERDO, JERARQUICAS entre CONCEPTOS, DESARROLLA CAPACIDAD HUMANA y FACILITA, RECUERDO de IMAGENES VISUALES, MAPA CONCEPTUAL (DIAGRAMA) medio que REPRESENTA, MAPA CONCEPTUAL (DIAGRAMA) medio que DESARROLLA CAPACIDAD HUMANA, CONCEPTOS en forma de PREPOSICIONES, PREPOSICIONES consta de TÈRMINOS CONCEPTUALES, APRENDIZAJE de IMAGENES VISUALES, TÈRMINOS CONCEPTUALES interacciòn INCIDE SUJETO, MAPA CONCEPTUAL (DIAGRAMA) medio que VISUALIZA, MAPA CONCEPTUAL (DIAGRAMA) medio que FACILITA, VISUALIZA relaciones significativas JERARQUICAS