WARNING:
JavaScript is turned OFF. None of the links on this concept map will
work until it is reactivated.
If you need help turning JavaScript On, click here.
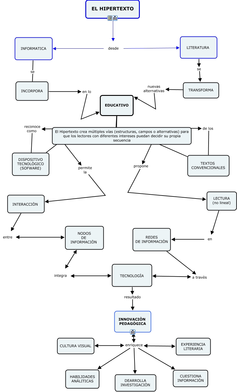
Este Cmap, tiene información relacionada con: EL HIPERTEXTO UN ENCUENTRO DESDE LA LITERATURA Y LA INFORMATICA, INCORPORA en lo EDUCATIVO, EDUCATIVO reconoce como DISPOSITIVO TECNOLÒGICO (SOFWARE), DISPOSITIVO TECNOLÒGICO (SOFWARE) permite la INTERACCIÒN, EL HIPERTEXTO desde INFORMATICA, TRANSFORMA nuevas alternativas EDUCATIVO, LECTURA (no lineal) en REDES DE INFORMACIÒN, INNOVACIÒN PEDAGÒGICA enriquece EXPERIENCIA LITERARIA, INNOVACIÒN PEDAGÒGICA enriquece CULTURA VISUAL, INNOVACIÒN PEDAGÒGICA enriquece DEARROLLA INVESTIGACIÒN, NODOS DE INFORMACIÒN integra TECNOLOGÌA, INFORMATICA se INCORPORA, INNOVACIÒN PEDAGÒGICA enriquece CUESTIONA INFORMACIÒN, TEXTOS CONVENCIONALES propone LECTURA (no lineal), LITERATURA se TRANSFORMA, EDUCATIVO de los TEXTOS CONVENCIONALES, INNOVACIÒN PEDAGÒGICA enriquece HABILIDADES ANÀLITICAS, TECNOLOGÌA resultado INNOVACIÒN PEDAGÒGICA, EL HIPERTEXTO desde LITERATURA, INTERACCIÒN entre NODOS DE INFORMACIÒN, REDES DE INFORMACIÒN a travès TECNOLOGÌA