WARNING:
JavaScript is turned OFF. None of the links on this concept map will
work until it is reactivated.
If you need help turning JavaScript On, click here.
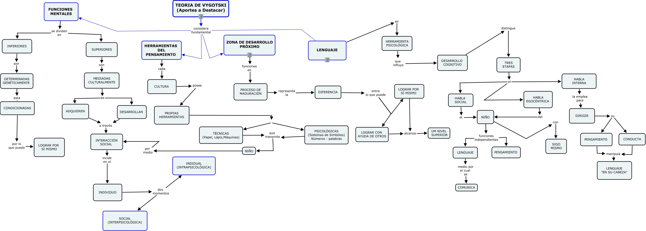
Este Cmap, tiene información relacionada con: APORTES DE LA TEORIA DE VYGOTSKI, SUPERIORES son MEDIADAS CULTURALMENTE, HERRAMIENTA PSICOLÒGICA que influye DESARROLLO COGNITIVO, DESARROLLAN a travès INTERACCIÒN SOCIAL, FUNCIONES MENTALES se dividen en INFERIORES, NIÑO con SIGO MISMO, FUNCIONES MENTALES se dividen en SUPERIORES, INDIVIDUO dos momentos INDIDUAL (INTRAPSICOLÒGICA), LENGUAJE medio por el cual se COMUNICA, NIÑO funciones independientes PENSAMIENTO, LENGUAJE es HERRAMIENTA PSICOLÒGICA, TEORIA DE VYGOTSKI (Aportes a Destacar) considera fundamental FUNCIONES MENTALES, ZONA DE DESARROLLO PRÒXIMO funciones en PROCESO DE MADURACIÒN, DESARROLLO COGNITIVO distingue TRES ETAPAS, DIRIGIR su PENSAMIENTO, LOGRAR CON AYUDA DE OTROS alcanza UM NIVEL SUPERIOR, MEDIADAS CULTURALMENTE se ADQUIEREN, CONDICIONADAS por lo que puede LOGRAR POR SÌ MISMO, TRES ETAPAS el HABLA SOCIAL, TEORIA DE VYGOTSKI (Aportes a Destacar) considera fundamental LENGUAJE, HABLA SOCIAL el NIÑO