WARNING:
JavaScript is turned OFF. None of the links on this concept map will
work until it is reactivated.
If you need help turning JavaScript On, click here.
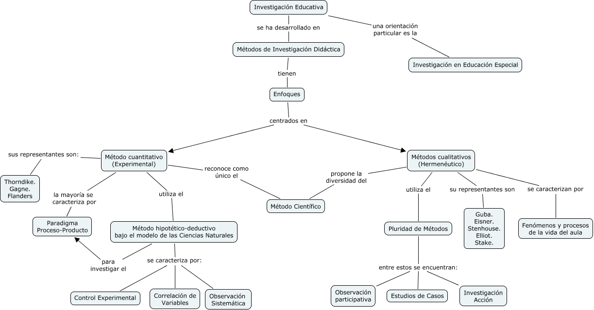
Este Cmap, tiene información relacionada con: Introducción Enfoques de la Investigación Educativa, Enfoques centrados en Métodos cualitativos (Hermenéutico), Métodos de Investigación Didáctica tienen Enfoques, Investigación Educativa se ha desarrollado en Métodos de Investigación Didáctica, Método hipotético-deductivo bajo el modelo de las Ciencias Naturales se caracteriza por: Control Experimental, Método cuantitativo (Experimental) utiliza el Método hipotético-deductivo bajo el modelo de las Ciencias Naturales, Método cuantitativo (Experimental) sus representantes son: Thorndike. Gagne. Flanders, Método hipotético-deductivo bajo el modelo de las Ciencias Naturales se caracteriza por: Correlación de Variables, Enfoques centrados en Método cuantitativo (Experimental), Investigación Educativa una orientación particular es la Investigación en Educación Especial, Pluridad de Métodos entre estos se encuentran: Estudios de Casos, Método cuantitativo (Experimental) la mayoría se caracteriza por Paradigma Proceso-Producto, Métodos cualitativos (Hermenéutico) utiliza el Pluridad de Métodos, Método cuantitativo (Experimental) reconoce como único el Método Científico, Método hipotético-deductivo bajo el modelo de las Ciencias Naturales para investigar el Paradigma Proceso-Producto, Método hipotético-deductivo bajo el modelo de las Ciencias Naturales se caracteriza por: Observación Sistemática, Métodos cualitativos (Hermenéutico) su representantes son Guba. Eisner. Stenhouse. Elliot. Stake., Métodos cualitativos (Hermenéutico) propone la diversidad del Método Científico, Métodos cualitativos (Hermenéutico) se caracterizan por Fenómenos y procesos de la vida del aula, Pluridad de Métodos entre estos se encuentran: Investigación Acción, Pluridad de Métodos entre estos se encuentran: Observación participativa