WARNING:
JavaScript is turned OFF. None of the links on this concept map will
work until it is reactivated.
If you need help turning JavaScript On, click here.
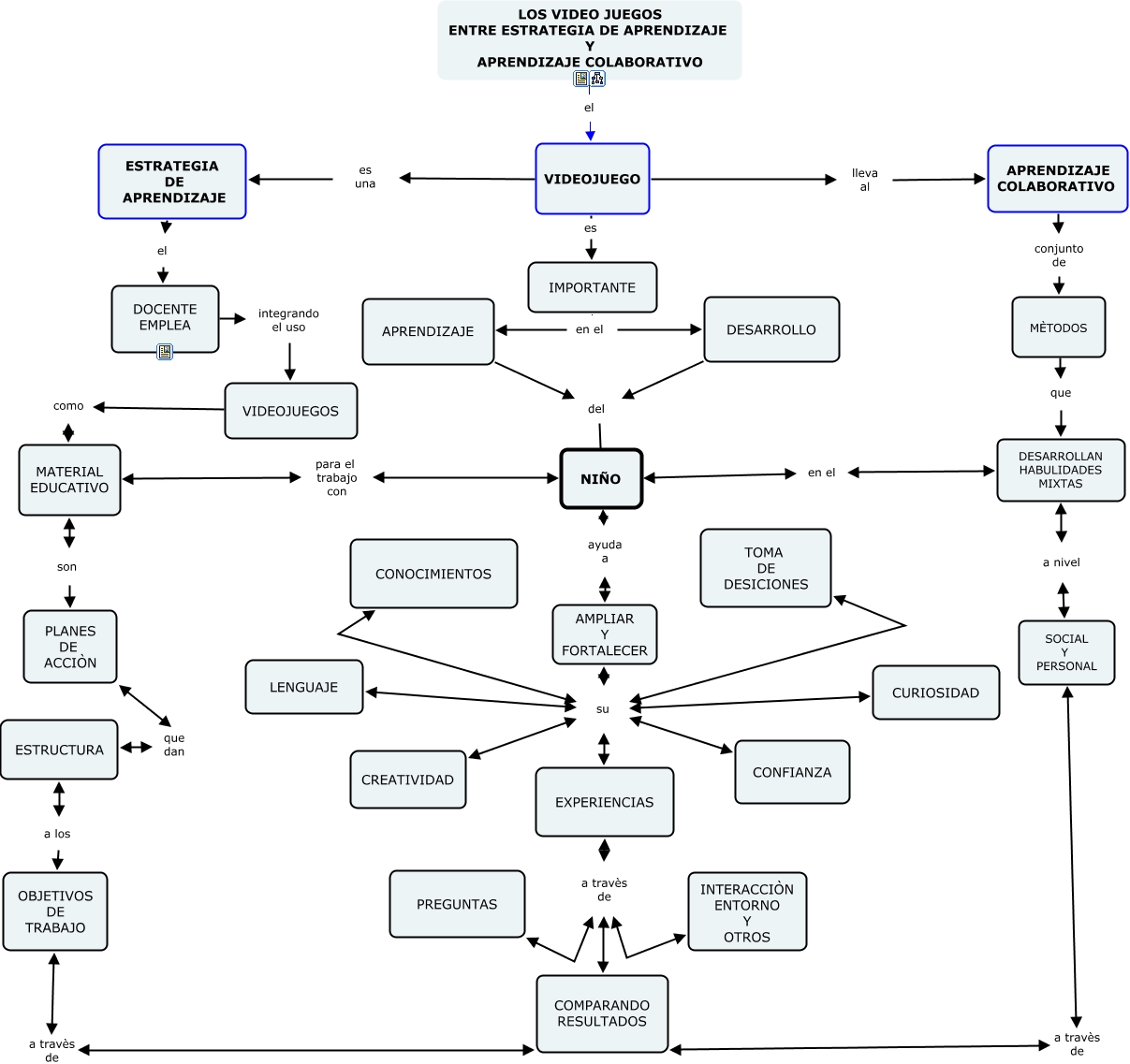
Este Cmap, tiene información relacionada con: BUCKINGHAM. LOS VIDEOJUEGOS ENTRE ESTRATEGIA DE APRENDIZAJE Y APRENDIZAJE COLABORATIVO, DESARROLLO del NIÑO, MATERIAL EDUCATIVO son PLANES DE ACCIÒN, DESARROLLAN HABULIDADES MIXTAS a nivel SOCIAL Y PERSONAL, PLANES DE ACCIÒN que dan ESTRUCTURA, APRENDIZAJE del NIÑO, NIÑO ayuda a AMPLIAR Y FORTALECER, IMPORTANTE en el DESARROLLO, MÈTODOS que DESARROLLAN HABULIDADES MIXTAS, ESTRUCTURA a los OBJETIVOS DE TRABAJO, AMPLIAR Y FORTALECER su CURIOSIDAD, EXPERIENCIAS a travès de INTERACCIÒN ENTORNO Y OTROS, VIDEOJUEGOS como MATERIAL EDUCATIVO, IMPORTANTE en el APRENDIZAJE, AMPLIAR Y FORTALECER su LENGUAJE, EXPERIENCIAS a travès de PREGUNTAS, LOS VIDEO JUEGOS ENTRE ESTRATEGIA DE APRENDIZAJE Y APRENDIZAJE COLABORATIVO el VIDEOJUEGO, VIDEOJUEGO lleva al APRENDIZAJE COLABORATIVO, VIDEOJUEGO es IMPORTANTE, APRENDIZAJE COLABORATIVO conjunto de MÈTODOS, MATERIAL EDUCATIVO para el trabajo con NIÑO