WARNING:
JavaScript is turned OFF. None of the links on this concept map will
work until it is reactivated.
If you need help turning JavaScript On, click here.
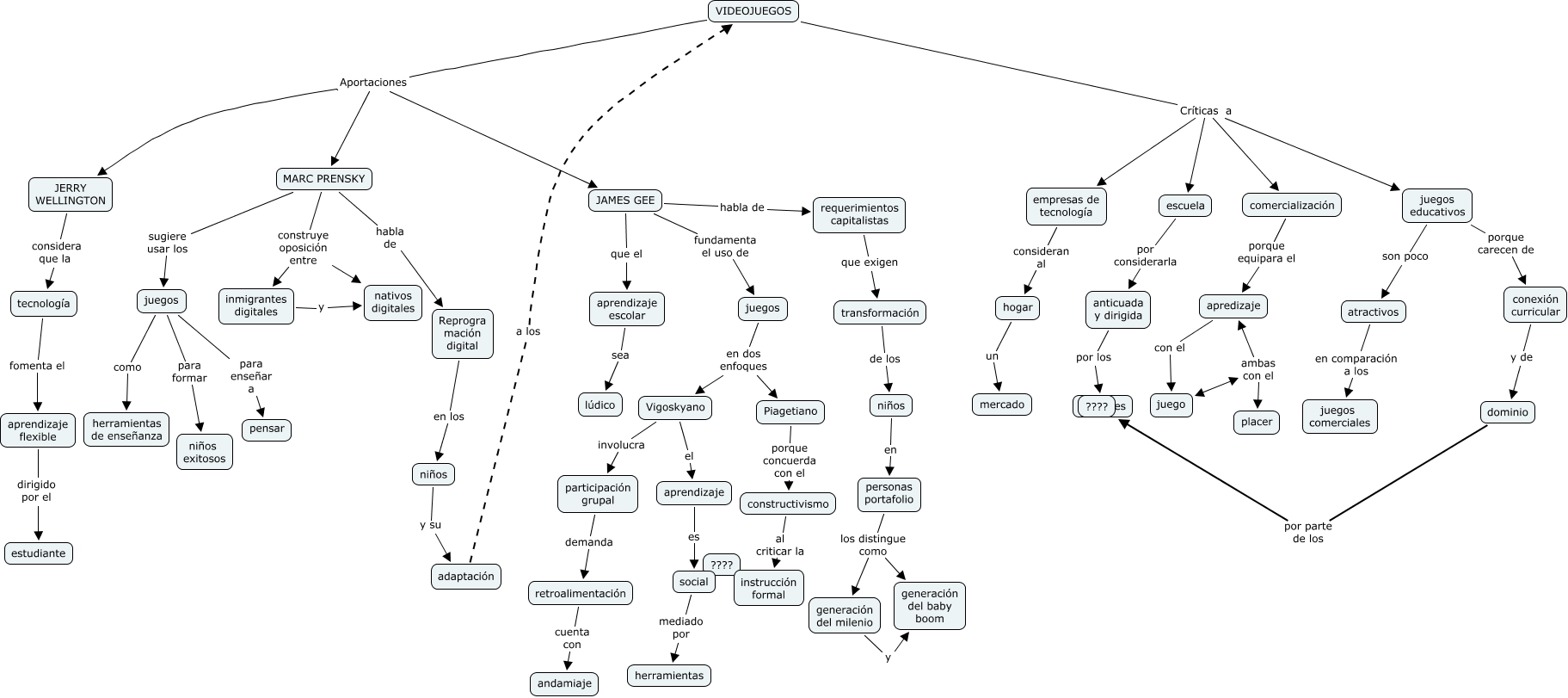
Este Cmap, tiene información relacionada con: LECT 3 JUGAR PARA APRENDER Buckingham, juegos en dos enfoques Piagetiano, VIDEOJUEGOS Aportaciones JAMES GEE, MARC PRENSKY habla de Reprogra mación digital, hogar un mercado, VIDEOJUEGOS Aportaciones MARC PRENSKY, MARC PRENSKY sugiere usar los juegos, JERRY WELLINGTON considera que la tecnología, Vigoskyano involucra participación grupal, tecnología fomenta el aprendizaje flexible, niños en personas portafolio, Vigoskyano el aprendizaje, JAMES GEE habla de requerimientos capitalistas, juegos educativos son poco atractivos, empresas de tecnología consideran al hogar, VIDEOJUEGOS Críticas a comercialización, social mediado por herramientas, anticuada y dirigida por los docentes, atractivos en comparación a los juegos comerciales, aprendizaje es social, Reprogra mación digital en los niños