WARNING:
JavaScript is turned OFF. None of the links on this concept map will
work until it is reactivated.
If you need help turning JavaScript On, click here.
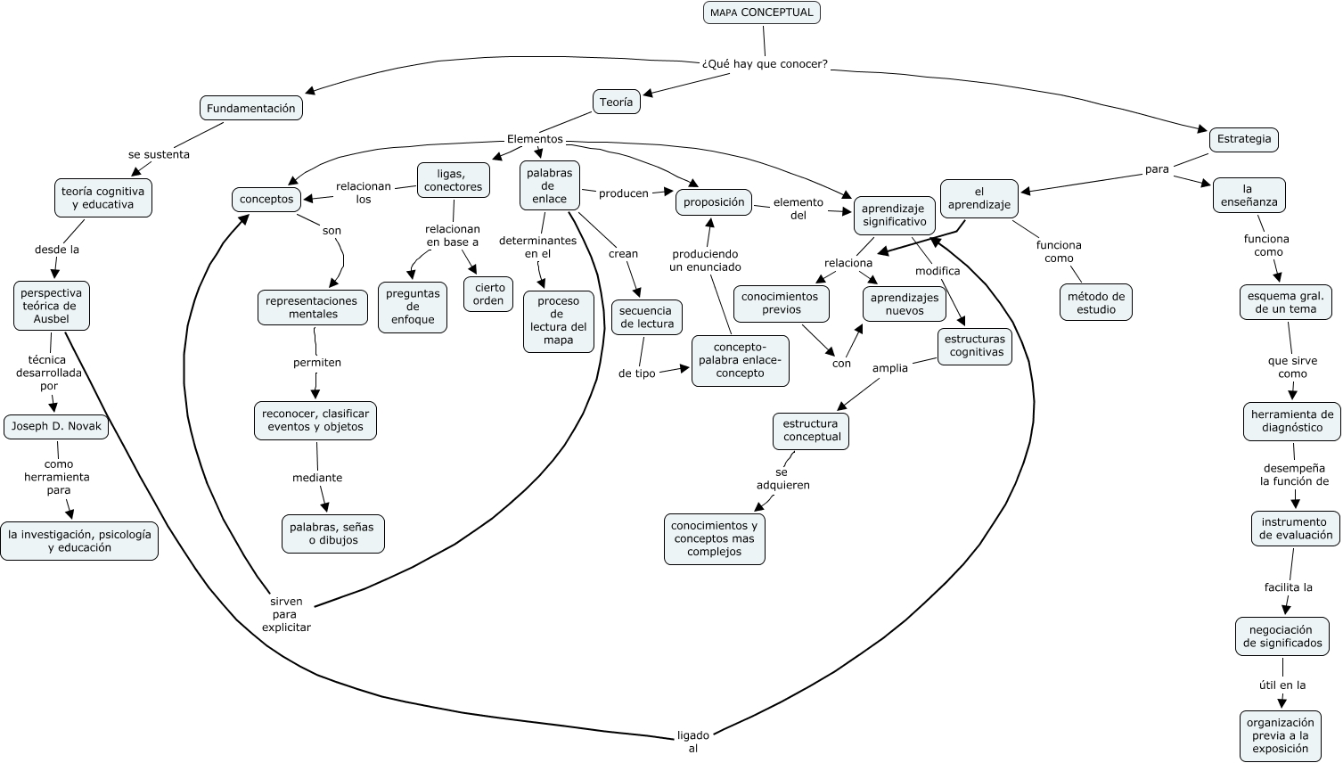
Este Cmap, tiene información relacionada con: Lect 1 EL MAPA CONCEPTUAL Aguilar T, negociación de significados útil en la organización previa a la exposición, representaciones mentales permiten reconocer, clasificar eventos y objetos, palabras de enlace sirven para explicitar conceptos, estructuras cognitivas amplia estructura conceptual, secuencia de lectura de tipo concepto- palabra enlace- concepto, conceptos son representaciones mentales, conocimientos previos con aprendizajes nuevos, aprendizaje significativo relaciona conocimientos previos, proposición elemento del aprendizaje significativo, el aprendizaje funciona como método de estudio, perspectiva teórica de Ausbel técnica desarrollada por Joseph D. Novak, ligas, conectores relacionan en base a preguntas de enfoque, el aprendizaje relaciona aprendizajes nuevos, Teoría Elementos ligas, conectores, Estrategia para el aprendizaje, herramienta de diagnóstico desempeña la función de instrumento de evaluación, estructura conceptual se adquieren conocimientos y conceptos mas complejos, Teoría Elementos palabras de enlace, concepto- palabra enlace- concepto produciendo un enunciado proposición, palabras de enlace crean secuencia de lectura