WARNING:
JavaScript is turned OFF. None of the links on this concept map will
work until it is reactivated.
If you need help turning JavaScript On, click here.
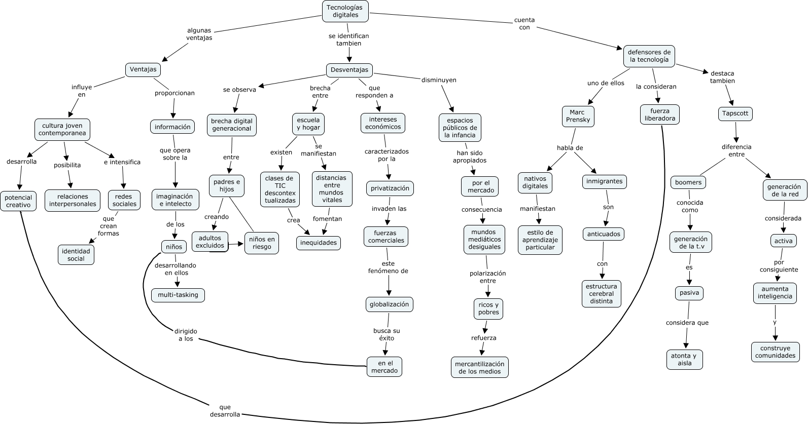
Este Cmap, tiene información relacionada con: lect 2 INFANCIAS DIGITALES Buckingham D, Tapscott diferencia entre generación de la red, escuela y hogar se manifiestan distancias entre mundos vitales, mundos mediáticos desiguales polarización entre ricos y pobres, padres e hijos ???? niños en riesgo, defensores de la tecnología destaca tambien Tapscott, padres e hijos creando adultos excluidos, inmigrantes son anticuados, cultura joven contemporanea desarrolla potencial creativo, defensores de la tecnología la consideran fuerza liberadora, niños desarrollando en ellos multi-tasking, Desventajas disminuyen espacios públicos de la infancia, cultura joven contemporanea e intensifica redes sociales, Tapscott diferencia entre boomers, globalización busca su éxito en el mercado, adultos excluidos ???? niños en riesgo, fuerza liberadora que desarrolla potencial creativo, Desventajas se observa brecha digital generacional, intereses económicos caracterizados por la privatización, Ventajas influye en cultura joven contemporanea, ricos y pobres refuerza mercantilización de los medios