WARNING:
JavaScript is turned OFF. None of the links on this concept map will
work until it is reactivated.
If you need help turning JavaScript On, click here.
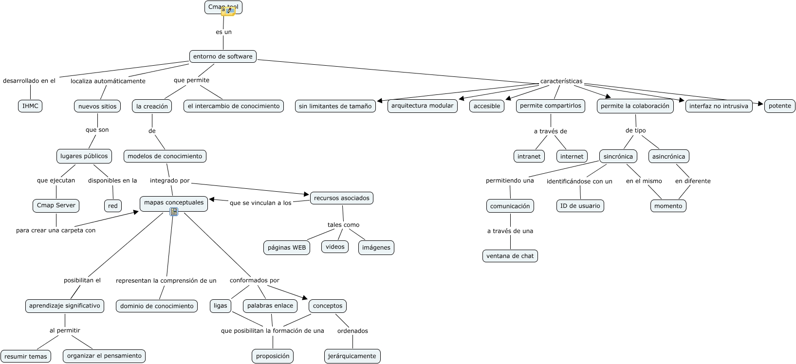
Este Cmap, tiene información relacionada con: Cmap Tools, entorno de software que permite la creación, recursos asociados que se vinculan a los mapas conceptuales, entorno de software desarrollado en el IHMC, conceptos ordenados jerárquicamente, nuevos sitios que son lugares públicos, permite compartirlos a través de intranet, sincrónica permitiendo una comunicación, lugares públicos que ejecutan Cmap Server, modelos de conocimiento integrado por mapas conceptuales, permite la colaboración de tipo asincrónica, conceptos que posibilitan la formación de una proposición, sincrónica identificándose con un ID de usuario, permite la colaboración de tipo sincrónica, mapas conceptuales posibilitan el aprendizaje significativo, aprendizaje significativo al permitir resumir temas, mapas conceptuales conformados por palabras enlace, recursos asociados tales como videos, permite compartirlos a través de internet, entorno de software características permite la colaboración, mapas conceptuales conformados por ligas