WARNING:
JavaScript is turned OFF. None of the links on this concept map will
work until it is reactivated.
If you need help turning JavaScript On, click here.
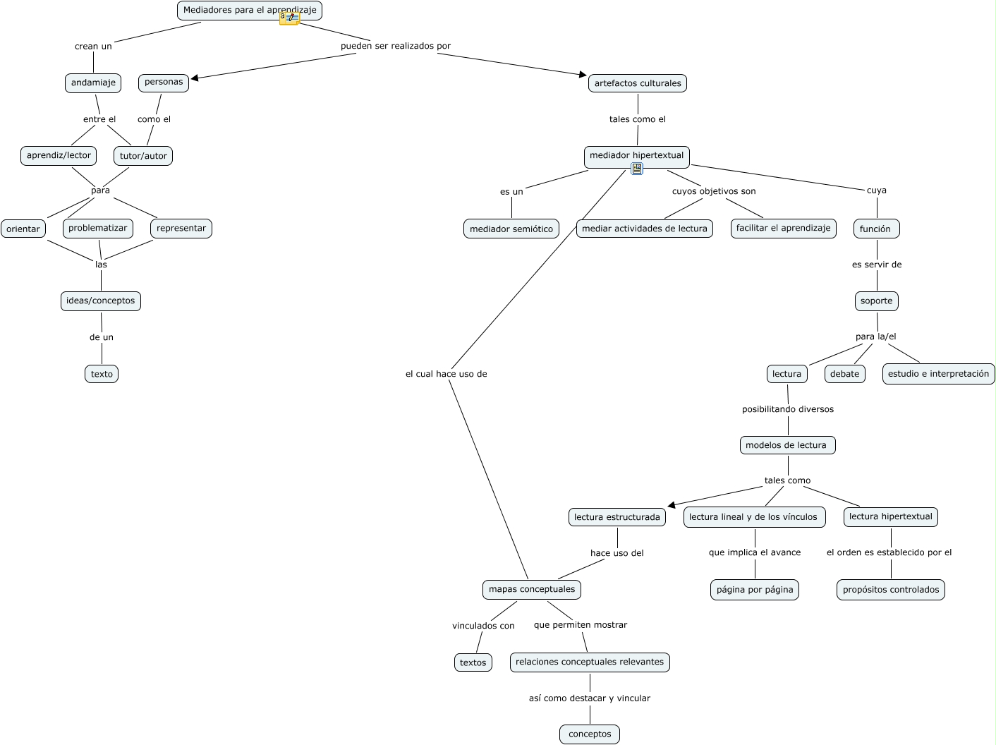
Este Cmap, tiene información relacionada con: Mediador hipertextual, representar las ideas/conceptos, soporte para la/el estudio e interpretación, personas como el tutor/autor, ideas/conceptos de un texto, orientar las ideas/conceptos, función es servir de soporte, tutor/autor para orientar, tutor/autor para problematizar, lectura posibilitando diversos modelos de lectura, mapas conceptuales que permiten mostrar relaciones conceptuales relevantes, mediador hipertextual cuyos objetivos son mediar actividades de lectura, problematizar las ideas/conceptos, lectura estructurada hace uso del mapas conceptuales, relaciones conceptuales relevantes así como destacar y vincular conceptos, modelos de lectura tales como lectura hipertextual, Mediadores para el aprendizaje pueden ser realizados por artefactos culturales, Mediadores para el aprendizaje pueden ser realizados por personas, lectura hipertextual el orden es establecido por el propósitos controlados, andamiaje entre el aprendiz/lector, aprendiz/lector para representar