WARNING:
JavaScript is turned OFF. None of the links on this concept map will
work until it is reactivated.
If you need help turning JavaScript On, click here.
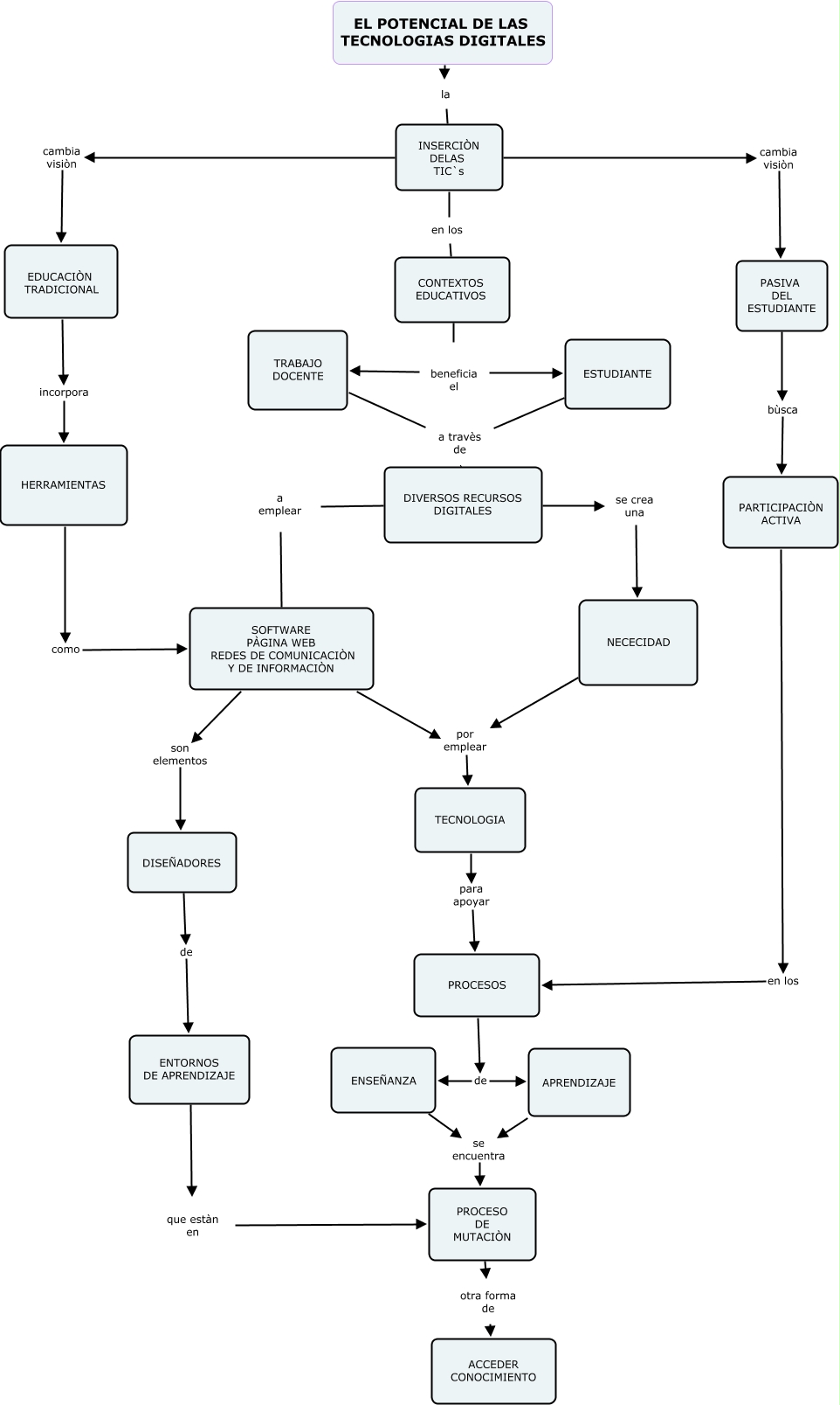
Este Cmap, tiene información relacionada con: EL POTENCIAL DE LAS TECNOLOGUAS DIGITALES, ENTORNOS DE APRENDIZAJE que estàn en PROCESO DE MUTACIÒN, DIVERSOS RECURSOS DIGITALES se crea una NECECIDAD, PROCESO DE MUTACIÒN otra forma de ACCEDER CONOCIMIENTO, INSERCIÒN DELAS TIC`s en los CONTEXTOS EDUCATIVOS, HERRAMIENTAS como SOFTWARE PÀGINA WEB REDES DE COMUNICACIÒN Y DE INFORMACIÒN, EDUCACIÒN TRADICIONAL incorpora HERRAMIENTAS, PARTICIPACIÒN ACTIVA en los PROCESOS, ESTUDIANTE a travès de DIVERSOS RECURSOS DIGITALES, CONTEXTOS EDUCATIVOS beneficia el TRABAJO DOCENTE, ENSEÑANZA se encuentra PROCESO DE MUTACIÒN, PROCESOS de ENSEÑANZA, CONTEXTOS EDUCATIVOS beneficia el ESTUDIANTE, EL POTENCIAL DE LAS TECNOLOGIAS DIGITALES la INSERCIÒN DELAS TIC`s, INSERCIÒN DELAS TIC`s cambia visiòn EDUCACIÒN TRADICIONAL, PASIVA DEL ESTUDIANTE bùsca PARTICIPACIÒN ACTIVA, DISEÑADORES de ENTORNOS DE APRENDIZAJE, SOFTWARE PÀGINA WEB REDES DE COMUNICACIÒN Y DE INFORMACIÒN por emplear TECNOLOGIA, APRENDIZAJE se encuentra PROCESO DE MUTACIÒN, TRABAJO DOCENTE a travès de DIVERSOS RECURSOS DIGITALES, NECECIDAD por emplear TECNOLOGIA