WARNING:
JavaScript is turned OFF. None of the links on this concept map will
work until it is reactivated.
If you need help turning JavaScript On, click here.
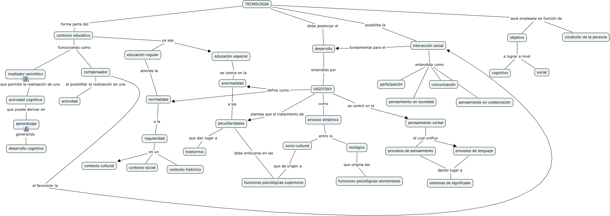
Este Cmap, tiene información relacionada con: Educación especial y tecnología-Vigotsky, interacción social entendida como pensamiento en colaboración, TECNOLOGIA forma parte del contexto educativo, anormalidad a las peculliaridades, TECNOLOGIA será empleada en función de objetivo, actividad cognitiva que puede derivar en aprendizaje, socio-cultural que da origen a funciones psicológicas superiores, VIGOTSKY como proceso dinámico, contexto educativo funcionando como mediador semiótico, TECNOLOGIA será empleada en función de condición de la persona, pensamiento verbal el cual unifica procesos de pensamiento, contexto educativo ya sea educación regular, mediador semiótico que permite la realización de una actividad cognitiva, interacción social entendida como pensamiento en sociedad, VIGOTSKY define como normalidad, objetivo a lograr a nivel cognitivo, interacción social fundamental para el desarrollo, educación especial se centra en la anormalidad, VIGOTSKY se centró en el pensamiento verbal, proceso dinámico entre lo biológico, objetivo a lograr a nivel social