WARNING:
JavaScript is turned OFF. None of the links on this concept map will
work until it is reactivated.
If you need help turning JavaScript On, click here.
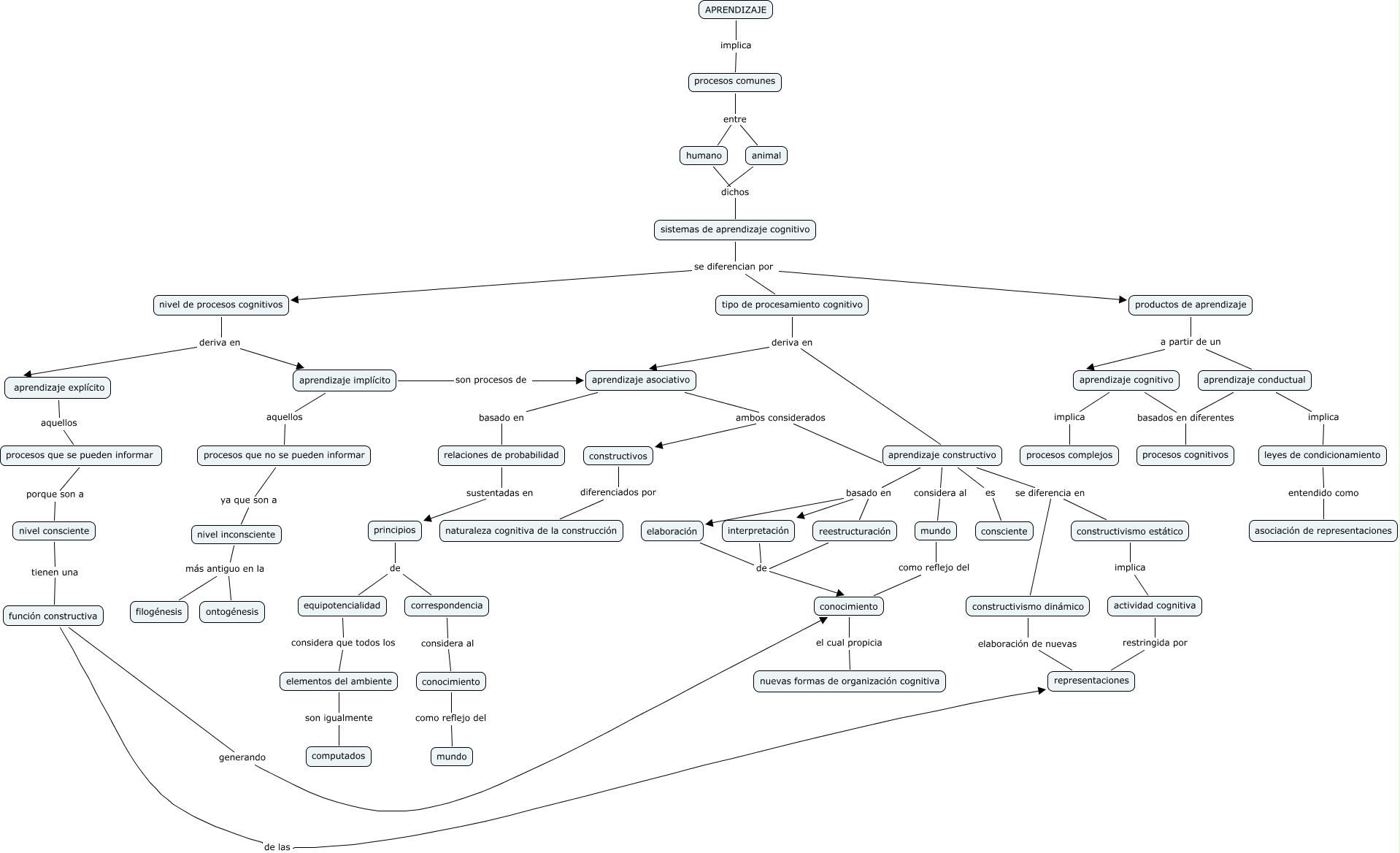
Este Cmap, tiene información relacionada con: mapa Pozo, conocimiento el cual propicia nuevas formas de organización cognitiva, sistemas de aprendizaje cognitivo se diferencian por tipo de procesamiento cognitivo, aprendizaje constructivo basado en interpretación, constructivismo estático implica actividad cognitiva, constructivos diferenciados por naturaleza cognitiva de la construcción, nivel inconsciente más antiguo en la filogénesis, productos de aprendizaje a partir de un aprendizaje conductual, procesos comunes entre humano, elementos del ambiente son igualmente computados, procesos que no se pueden informar ya que son a nivel inconsciente, principios de correspondencia, aprendizaje constructivo se diferencia en constructivismo dinámico, aprendizaje cognitivo basados en diferentes procesos cognitivos, principios de equipotencialidad, mundo como reflejo del conocimiento, aprendizaje asociativo ambos considerados constructivos, nivel inconsciente más antiguo en la ontogénesis, procesos que se pueden informar porque son a nivel consciente, productos de aprendizaje a partir de un aprendizaje cognitivo, aprendizaje constructivo considera al mundo