WARNING:
JavaScript is turned OFF. None of the links on this concept map will
work until it is reactivated.
If you need help turning JavaScript On, click here.
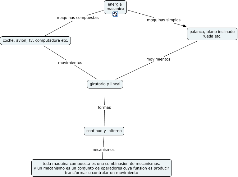
Este Cmap, tiene información relacionada con: ROSENDO, continuo y alterno mecanismos toda maquina compuesta es una combinasion de mecanismos. y un macanismo es un conjunto de operadores cuya funsion es producir transformar o controlar un movimiento, giratorio y lineal formas continuo y alterno, palanca, plano inclinado rueda etc. movimientos giratorio y lineal, coche, avion, tv, computadora etc. movimientos giratorio y lineal, energia macanica maquinas simples palanca, plano inclinado rueda etc., energia macanica maquinas compuestas coche, avion, tv, computadora etc.