WARNING:
JavaScript is turned OFF. None of the links on this concept map will
work until it is reactivated.
If you need help turning JavaScript On, click here.
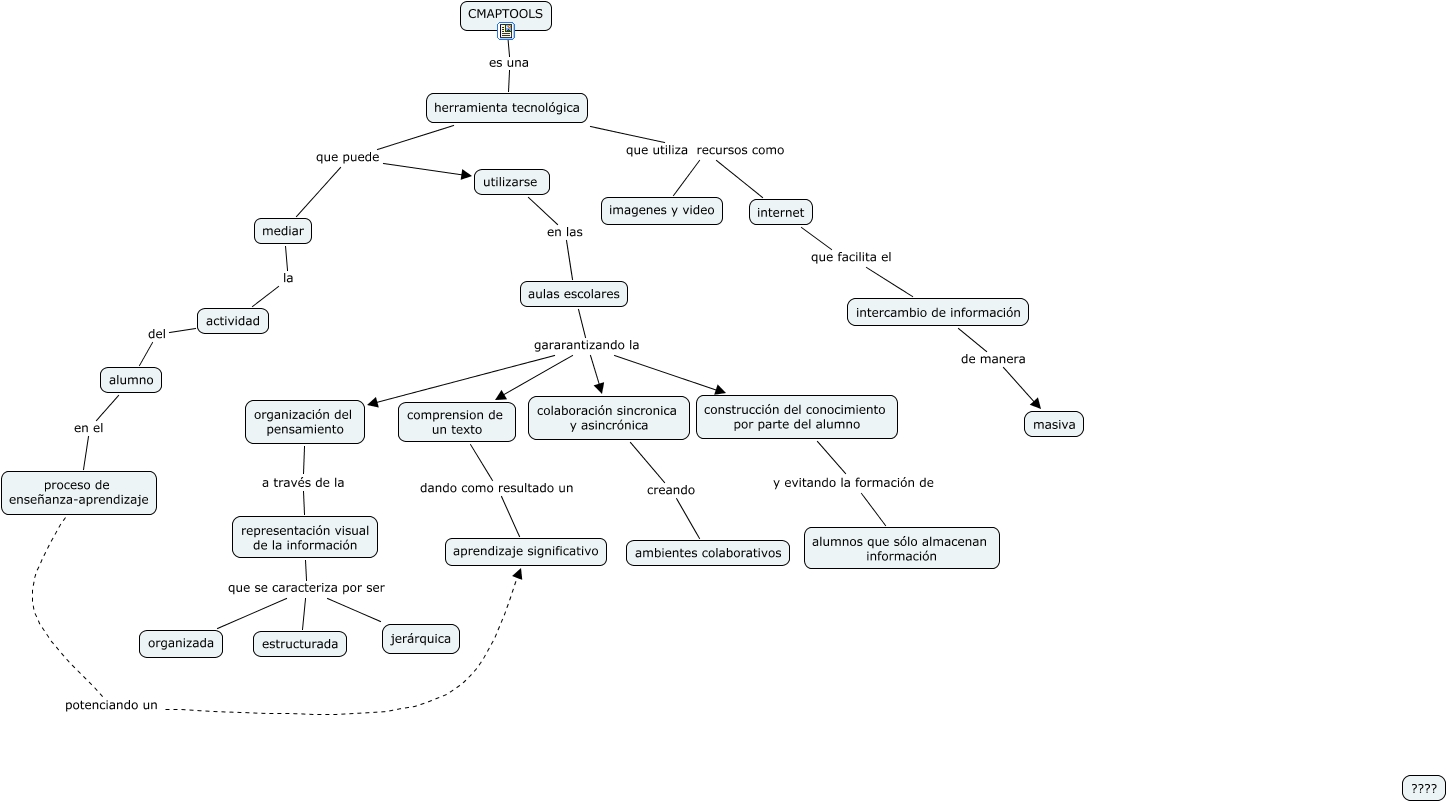
Este Cmap, tiene información relacionada con: Artefacto tecnológico para la construcción del conocimiento, aulas escolares gararantizando la organización del pensamiento, actividad del alumno, comprension de un texto dando como resultado un aprendizaje significativo, aulas escolares gararantizando la construcción del conocimiento por parte del alumno, internet que facilita el intercambio de información, intercambio de información de manera masiva, representación visual de la información que se caracteriza por ser estructurada, organización del pensamiento a través de la representación visual de la información, CMAPTOOLS es una herramienta tecnológica, proceso de enseñanza-aprendizaje potenciando un aprendizaje significativo, alumno en el proceso de enseñanza-aprendizaje, herramienta tecnológica que utiliza recursos como imagenes y video, herramienta tecnológica que puede utilizarse, aulas escolares gararantizando la colaboración sincronica y asincrónica, herramienta tecnológica que utiliza recursos como internet, mediar la actividad, colaboración sincronica y asincrónica creando ambientes colaborativos, representación visual de la información que se caracteriza por ser jerárquica, utilizarse en las aulas escolares, representación visual de la información que se caracteriza por ser organizada