WARNING:
JavaScript is turned OFF. None of the links on this concept map will
work until it is reactivated.
If you need help turning JavaScript On, click here.
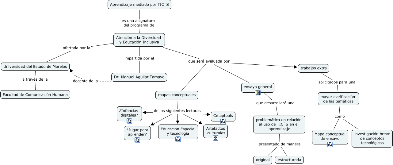
Este Cmap, tiene información relacionada con: EVALUACIÓN ASIGNATURA DE APRENDIZAJE MEDIADO POR TIC´S, mapas conceptuales de las siguientes lecturas ¿Infancias digitales?, Dr. Manuel Aguilar Tamayo docente de la Universidad del Estado de Morelos, mapas conceptuales de las siguientes lecturas ¿Jugar para aprender?, Atención a la Diversidad y Educación Inclusiva que será evaluada por trabajos extra, Atención a la Diversidad y Educación Inclusiva impartida por el Dr. Manuel Aguilar Tamayo, Universidad del Estado de Morelos a través de la Facultad de Comunicación Humana, Aprendizaje mediado por TIC´S es una asignatura del programa de Atención a la Diversidad y Educación Inclusiva, Atención a la Diversidad y Educación Inclusiva que será evaluada por mapas conceptuales, mapas conceptuales de las siguientes lecturas Artefactos culturales, Atención a la Diversidad y Educación Inclusiva ofertada por la Universidad del Estado de Morelos, problemática en relación al uso de TIC´S en el aprendizaje presentado de manera estructurada, Atención a la Diversidad y Educación Inclusiva que será evaluada por ensayo general, mapas conceptuales de las siguientes lecturas Educación Especial y tecnología, mayor clarificación de las temáticas como investigación breve de conceptos tecnológicos, mapas conceptuales de las siguientes lecturas Cmaptools, trabajos extra solicitados para una mayor clarificación de las temáticas, ensayo general que desarrollará una problemática en relación al uso de TIC´S en el aprendizaje, mayor clarificación de las temáticas como Mapa conceptual de ensayo, problemática en relación al uso de TIC´S en el aprendizaje presentado de manera original