WARNING:
JavaScript is turned OFF. None of the links on this concept map will
work until it is reactivated.
If you need help turning JavaScript On, click here.
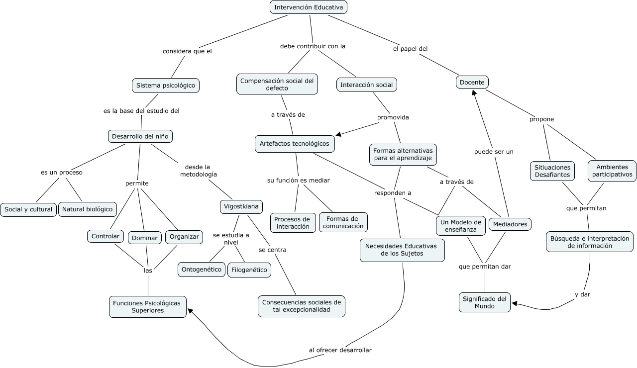
Este Cmap, tiene información relacionada con: Intervención Educativa, Vigostkiana se estudia a nivel Ontogenético, Compensación social del defecto a través de Artefactos tecnológicos, Mediadores puede ser un Docente, Necesidades Educativas de los Sujetos al ofrecer desarrollar Funciones Psicológicas Superiores, Vigostkiana se estudia a nivel Filogenético, Desarrollo del niño permite Dominar, Intervención Educativa el papel del Docente, Desarrollo del niño es un proceso Natural biológico, Organizar las Funciones Psicológicas Superiores, Desarrollo del niño es un proceso Social y cultural, Dominar las Funciones Psicológicas Superiores, Formas alternativas para el aprendizaje responden a Un Modelo de enseñanza, Docente propone Sitiuaciones Desafiantes, Mediadores que permitan dar Significado del Mundo, Artefactos tecnológicos su función es mediar Procesos de interacción, Intervención Educativa debe contribuir con la Compensación social del defecto, Ambientes participativos que permitan Búsqueda e interpretación de información, Un Modelo de enseñanza que permitan dar Significado del Mundo, Desarrollo del niño permite Organizar, Desarrollo del niño desde la metodología Vigostkiana