WARNING:
JavaScript is turned OFF. None of the links on this concept map will
work until it is reactivated.
If you need help turning JavaScript On, click here.
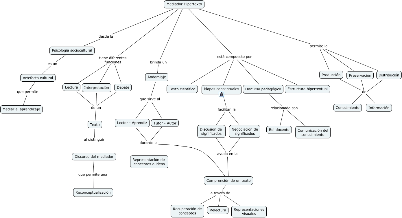
Este Cmap, tiene información relacionada con: Mediador Hipertexto, Discurso pedagógico relacionado con Comunicación del conocimiento, Comprensión de un texto a través de Representaciones visuales, Psicologia sociocultural es un Artefacto cultural, Distribución de Información, Distribución de Conocimiento, Andamiaje que sirve al Tutor - Autor, Preservación de Información, Mediador Hipertexto está compuesto por Mapas conceptuales, Preservación de Conocimiento, Comprensión de un texto durante la Representación de conceptos o ideas, Comprensión de un texto a través de Relectura, Artefacto cultural que permite Mediar el aprendizaje, Mapas conceptuales facilitan la Discusión de significados, Comprensión de un texto a través de Recuperación de conceptos, Mediador Hipertexto brinda un Andamiaje, Mediador Hipertexto tiene diferentes funciones Interpretación, Discusión de significados ayuda en la Comprensión de un texto, Mediador Hipertexto tiene diferentes funciones Debate, Lectura de un Texto, Debate de un Texto