WARNING:
JavaScript is turned OFF. None of the links on this concept map will
work until it is reactivated.
If you need help turning JavaScript On, click here.
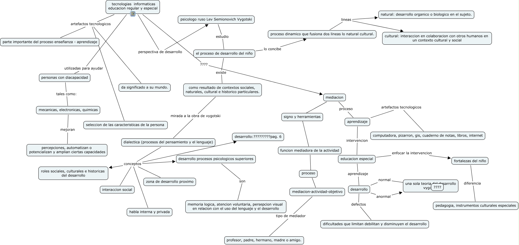
Este Cmap, tiene información relacionada con: TECNOLOGIA Y EDUCACION ESPECIAL2, proceso dinamico que fusiona dos lineas lo natural cultural. lineas natural: desarrollo organico o biologico en el sujeto., funcion mediadora de la actividad mediacion-actividad-objetivo, dialectica (procesos del pensamiento y el lenguaje) conceptos desarrollo procesos psicologicos superiores, psicologo ruso Lev Semionovich Vygotski estudio el proceso de desarrollo del niño, mediacion funcion mediadora de la actividad, dialectica (procesos del pensamiento y el lenguaje) conceptos roles sociales, culturales e historicas del desarrollo, desarrollo normal ????, tecnologias informaticas educacion regular y especial artefactos tecnologicos da significado a su mundo., tecnologias informaticas educacion regular y especial ???? mediacion, mecanicas, electronicas, quimicas mejoran percepciones, automatizan o potencializan y amplian ciertas capacidades, aprendizaje artefactos tecnologicos computadora, pizarron, gis, cuaderno de notas, libros, internet, desarrollo anormal una sola teoria del desarrollo vygotski, desarrollo defectos dificultades que limitan debilitan y disminuyen el desarrollo, tecnologias informaticas educacion regular y especial utilizadas para ayudar personas con diacapacidad, el proceso de desarrollo del niño lo concibe proceso dinamico que fusiona dos lineas lo natural cultural., tecnologias informaticas educacion regular y especial perspectiva de desarrollo psicologo ruso Lev Semionovich Vygotski, dialectica (procesos del pensamiento y el lenguaje) conceptos habla interna y privada, personas con diacapacidad tales como: mecanicas, electronicas, quimicas, dialectica (procesos del pensamiento y el lenguaje) conceptos interaccion social, mediacion-actividad-objetivo tipo de mediador profesor, padre, hermano, madre o amigo.