WARNING:
JavaScript is turned OFF. None of the links on this concept map will
work until it is reactivated.
If you need help turning JavaScript On, click here.
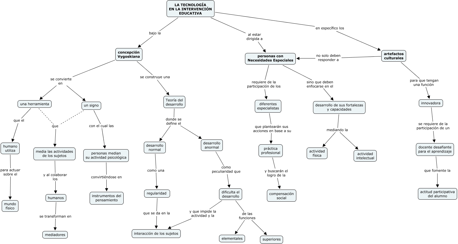
Este Cmap, tiene información relacionada con: LECT 6 EDUC ESPECIAL Y TECNOLOGÍA Aguilar T, concepción Vygoskiana se convierte en una herramienta, una herramienta que media las actividades de los sujetos, LA TECNOLOGÍA EN LA INTERVENCIÓN EDUCATIVA bajo la concepción Vygoskiana, personas con Necesidades Especiales sino que deben enfocarse en el desarrollo de sus fortalezas y capacidades, artefactos culturales para que tengan una función innovadora, desarrollo de sus fortalezas y capacidades mediando la actividad física, desarrollo anormal como peculiaridad que dificulta el desarrollo, dificulta el desarrollo de las funciones superiores, humano utiliza para actuar sobre el mundo físico, concepción Vygoskiana se convierte en un signo, una herramienta que el humano utiliza, diferentes especialistas que plantearán sus acciones en base a su práctica profesional, Teoría del desarrollo donde se define el desarrollo normal, un signo que media las actividades de los sujetos, dificulta el desarrollo de las funciones elementales, artefactos culturales no solo deben responder a personas con Necesidades Especiales, desarrollo normal como una regularidad, personas con Necesidades Especiales requiere de la participación de los diferentes especialistas, humanos se transforman en mediadores, un signo con el cual las personas median su actividad psicológica