WARNING:
JavaScript is turned OFF. None of the links on this concept map will
work until it is reactivated.
If you need help turning JavaScript On, click here.
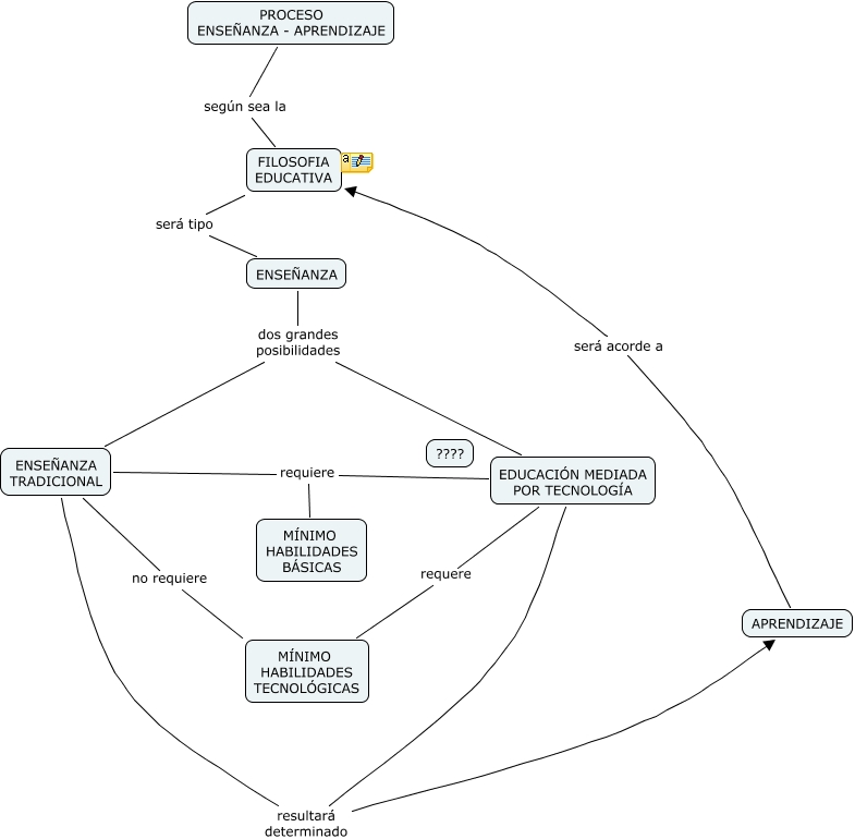
Este Cmap, tiene información relacionada con: Daniel Pellejero, PROCESO ENSEÑANZA - APRENDIZAJE según sea la FILOSOFIA EDUCATIVA, FILOSOFIA EDUCATIVA será tipo ENSEÑANZA, ENSEÑANZA TRADICIONAL resultará determinado APRENDIZAJE, ENSEÑANZA dos grandes posibilidades EDUCACIÓN MEDIADA POR TECNOLOGÍA, ENSEÑANZA dos grandes posibilidades ENSEÑANZA TRADICIONAL, EDUCACIÓN MEDIADA POR TECNOLOGÍA requere MÍNIMO HABILIDADES TECNOLÓGICAS, EDUCACIÓN MEDIADA POR TECNOLOGÍA requiere MÍNIMO HABILIDADES BÁSICAS, ENSEÑANZA TRADICIONAL requiere MÍNIMO HABILIDADES BÁSICAS, EDUCACIÓN MEDIADA POR TECNOLOGÍA resultará determinado APRENDIZAJE, ENSEÑANZA TRADICIONAL no requiere MÍNIMO HABILIDADES TECNOLÓGICAS, APRENDIZAJE será acorde a FILOSOFIA EDUCATIVA