WARNING:
JavaScript is turned OFF. None of the links on this concept map will
work until it is reactivated.
If you need help turning JavaScript On, click here.
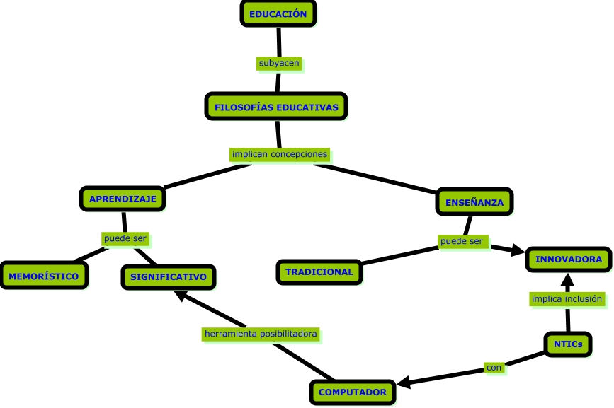
Este Cmap, tiene información relacionada con: Fernanda Ramos, MAriana Tort, Ma. Laura Sanabria, NTICs con COMPUTADOR, COMPUTADOR herramienta posibilitadora SIGNIFICATIVO, EDUCACIÓN subyacen FILOSOFÍAS EDUCATIVAS, FILOSOFÍAS EDUCATIVAS implican concepciones ENSEÑANZA, APRENDIZAJE puede ser SIGNIFICATIVO, APRENDIZAJE puede ser MEMORÍSTICO, FILOSOFÍAS EDUCATIVAS implican concepciones APRENDIZAJE, NTICs implica inclusión INNOVADORA, ENSEÑANZA puede ser TRADICIONAL, ENSEÑANZA puede ser INNOVADORA