WARNING:
JavaScript is turned OFF. None of the links on this concept map will
work until it is reactivated.
If you need help turning JavaScript On, click here.
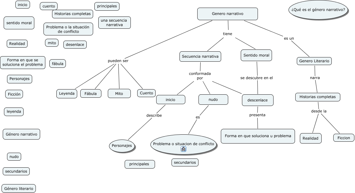
Este Cmap, tiene información relacionada con: genero narrativo (para armar).cmap, Historias completas desde la Realidad, Genero narrativo pueden ser Cuento, Historias completas desde la Ficcion, Sentido moral se descubre en el descenlace, Genero Literario narra Historias completas, nudo es Problema o situacion de conflicto, Genero narrativo pueden ser Mito, Secuencia narrativa conformada por inicio, Secuencia narrativa conformada por nudo, Genero narrativo tiene Secuencia narrativa, inicio describe Personajes, descenlace presenta Forma en que soluciona u problema, Secuencia narrativa conformada por descenlace, Genero narrativo tiene Sentido moral, Genero narrativo pueden ser Leyenda, Genero narrativo pueden ser Fábula, Genero narrativo es un Genero Literario