WARNING:
JavaScript is turned OFF. None of the links on this concept map will
work until it is reactivated.
If you need help turning JavaScript On, click here.
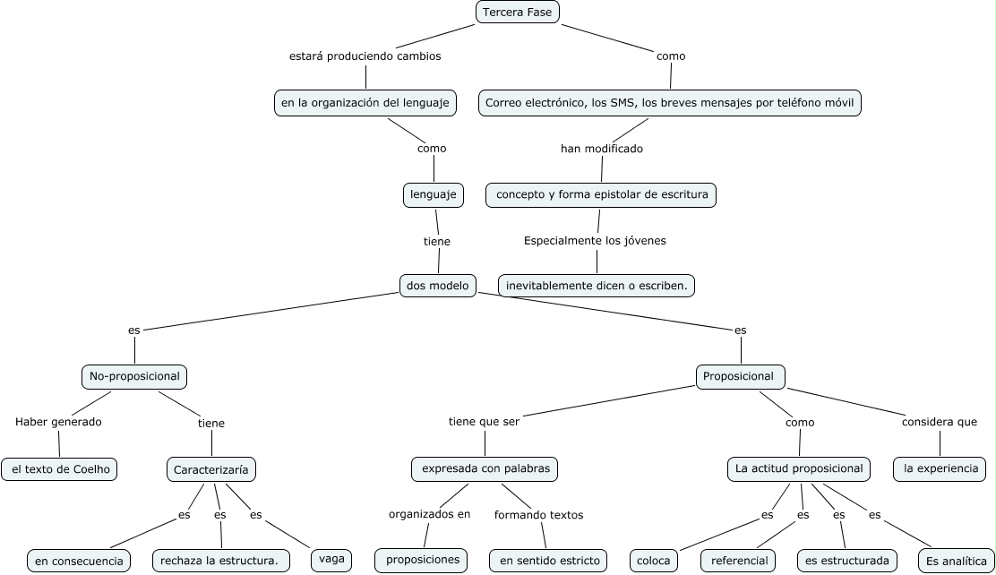
This Concept Map, created with IHMC CmapTools, has information related to: Capítulo VI La lucidez y La Fusión, Caracterizaría es rechaza la estructura., Tercera Fase como Correo electrónico, los SMS, los breves mensajes por teléfono móvil, Caracterizaría es vaga, No-proposicional tiene Caracterizaría, dos modelo es Proposicional, Tercera Fase estará produciendo cambios en la organización del lenguaje, Caracterizaría es en consecuencia, concepto y forma epistolar de escritura Especialmente los jóvenes inevitablemente dicen o escriben., en la organización del lenguaje como lenguaje, No-proposicional Haber generado el texto de Coelho, La actitud proposicional es referencial, La actitud proposicional es Es analítica, Proposicional considera que la experiencia, dos modelo es No-proposicional, expresada con palabras formando textos en sentido estricto, Proposicional como La actitud proposicional, Proposicional tiene que ser expresada con palabras, La actitud proposicional es coloca, La actitud proposicional es es estructurada, Correo electrónico, los SMS, los breves mensajes por teléfono móvil han modificado concepto y forma epistolar de escritura