WARNING:
JavaScript is turned OFF. None of the links on this concept map will
work until it is reactivated.
If you need help turning JavaScript On, click here.
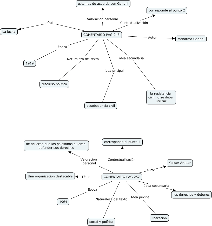
Este Cmap, tiene información relacionada con: comentarios, COMENTARIO PAG 248 Contextualización corresponde al punto 2, COMENTARIO PAG 257 Naturaleza del texto social y política, COMENTARIO PAG 257 Contextualización corresponde al punto 4, COMENTARIO PAG 257 Título Una organización destacable, COMENTARIO PAG 248 Autor Mahatma Gandhi, COMENTARIO PAG 257 Idea pricipal liberación, COMENTARIO PAG 248 Época 1919, COMENTARIO PAG 248 Valoración personal estamos de acuerdo con Gandhi, COMENTARIO PAG 257 Autor Yasser Arapar, COMENTARIO PAG 248 idea secundaria la resistencia civil no se debe utilizar, COMENTARIO PAG 257 Valoración personal de acuerdo que los palestinos quieran defender sus derechos, COMENTARIO PAG 248 Naturaleza del texto discurso político, COMENTARIO PAG 248 idea pricipal desobedencia civil, COMENTARIO PAG 248 título La lucha, COMENTARIO PAG 257 Época 1964, COMENTARIO PAG 257 Idea secundaria los derechos y deberes