WARNING:
JavaScript is turned OFF. None of the links on this concept map will
work until it is reactivated.
If you need help turning JavaScript On, click here.
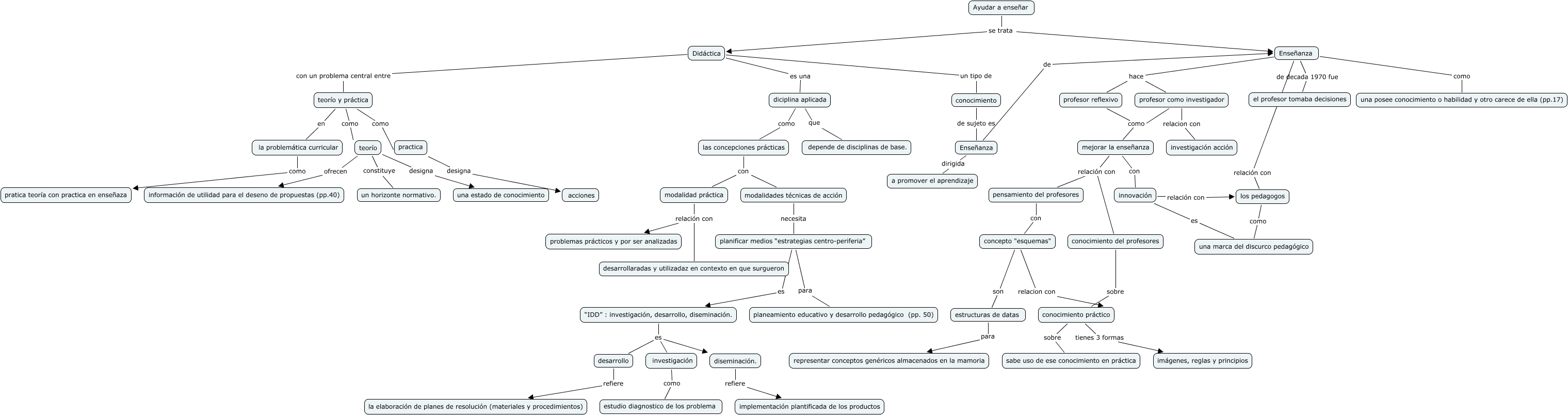
This Concept Map, created with IHMC CmapTools, has information related to: ayudar a ensenar(Daniel Feldman), mejorar la enseñanza relación con pensamiento del profesores, planificar medios “estrategias centro-periferia” para planeamiento educativo y desarrollo pedagógico (pp. 50), teorío y práctica en la problemática curricular, conocimiento de sujeto es Enseñanza, pensamiento del profesores con concepto "esquemas", Enseñanza relación con los pedagogos, “IDD” : investigación, desarrollo, diseminación. es investigación, teorío y práctica como practica, teorío constituye un horizonte normativo., modalidades técnicas de acción necesita planificar medios “estrategias centro-periferia”, Didáctica con un problema central entre teorío y práctica, planificar medios “estrategias centro-periferia” es “IDD” : investigación, desarrollo, diseminación., “IDD” : investigación, desarrollo, diseminación. es diseminación., las concepciones prácticas con modalidades técnicas de acción, mejorar la enseñanza con innovación, diseminación. refiere implementación plantificada de los productos, Didáctica es una diciplina aplicada, practica designa acciones, innovación es una marca del discurco pedagógico, Didáctica un tipo de conocimiento