WARNING:
JavaScript is turned OFF. None of the links on this concept map will
work until it is reactivated.
If you need help turning JavaScript On, click here.
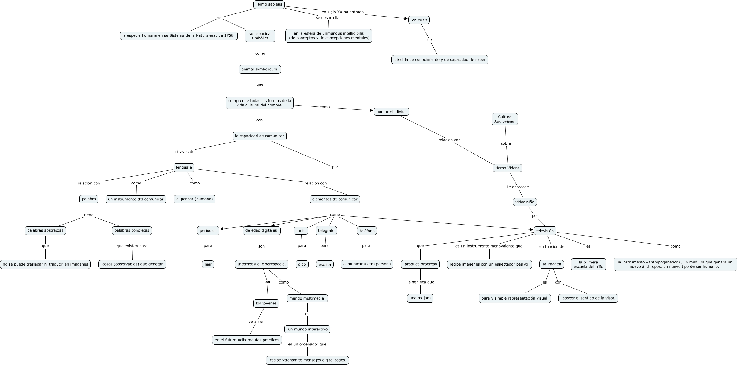
This Concept Map, created with IHMC CmapTools, has information related to: HOMO SAPIENS, mundo multimedia es un mundo interactivo, lenguaje relacion con elementos de comunicar, Homo sapiens en siglo XX ha entrado en crisis, Homo sapiens se desarrolla en la esfera de unmundus intelligibilis (de conceptos y de concepciones mentales), un mundo interactivo es un ordenador que recibe ytransmite mensajes digitalizados., comprende todas las formas de la vida cultural del hombre. como hombre-individu, televisión en función de la imagen, de edad digitales son Internet y el ciberespacio,, produce progreso singnifica que una mejora, Internet y el ciberespacio, por los jovenes, video'niño por televisión, elementos de comunicar como televisión, Homo Videns Le antecede video'niño, la capacidad de comunicar a traves de lenguaje, la imagen con poseer el sentido de la vista,, lenguaje como el pensar (humano), radio para oido, su capacidad simbólica como animal symbolicum, comprende todas las formas de la vida cultural del hombre. con la capacidad de comunicar, la capacidad de comunicar por elementos de comunicar