WARNING:
JavaScript is turned OFF. None of the links on this concept map will
work until it is reactivated.
If you need help turning JavaScript On, click here.
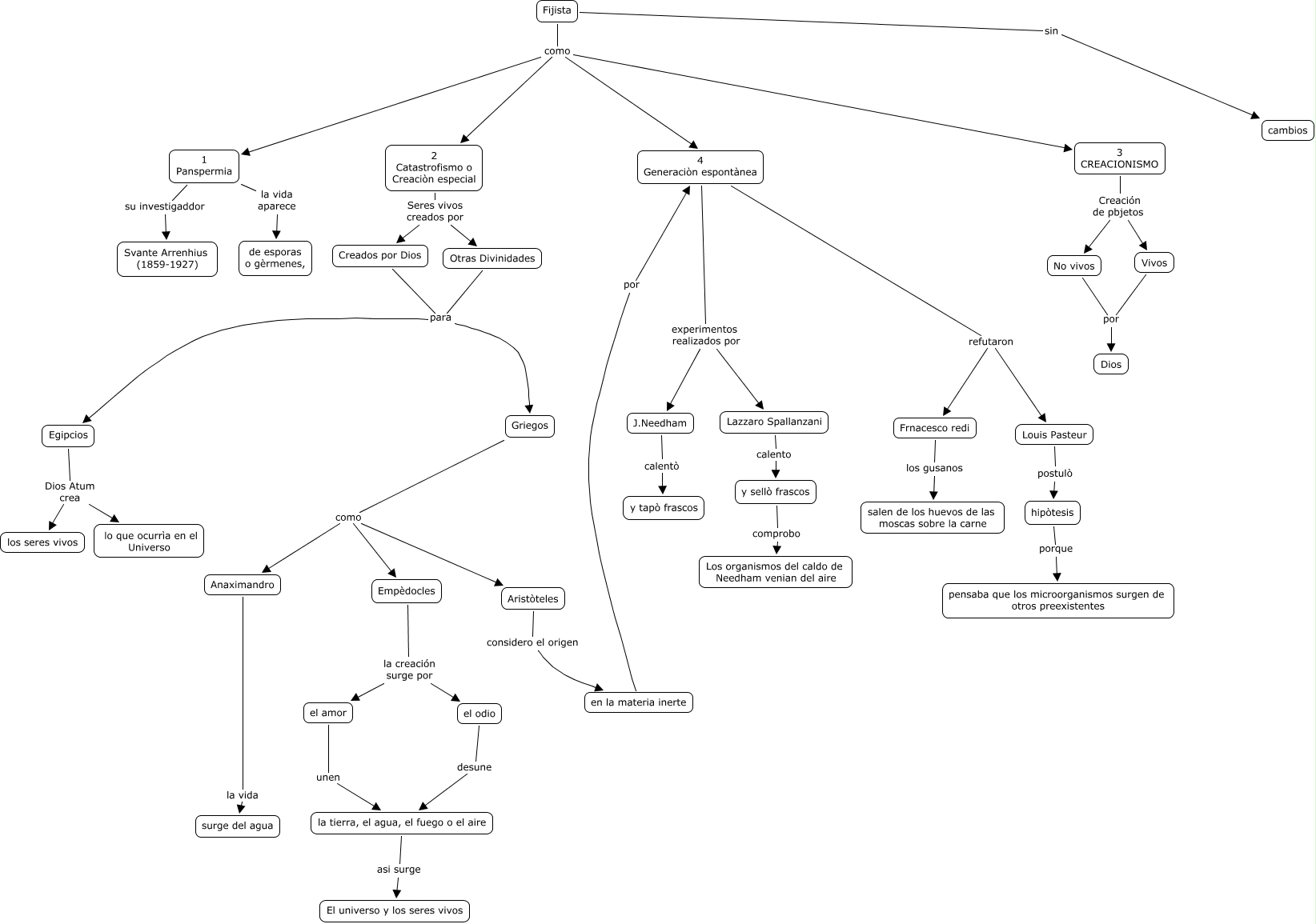
Este Cmap, tiene información relacionada con: TeoriasFijistas, 2 Catastrofismo o Creaciòn especial Seres vivos creados por Otras Divinidades, Griegos como Anaximandro, Lazzaro Spallanzani calento y sellò frascos, Fijista como 4 Generaciòn espontànea, Empèdocles la creación surge por el odio, 4 Generaciòn espontànea refutaron Frnacesco redi, y sellò frascos comprobo Los organismos del caldo de Needham venian del aire, No vivos por Dios, Egipcios Dios Atum crea los seres vivos, Louis Pasteur postulò hipòtesis, Frnacesco redi los gusanos salen de los huevos de las moscas sobre la carne, Griegos como Aristòteles, el odio desune la tierra, el agua, el fuego o el aire, 1 Panspermia su investigaddor Svante Arrenhius (1859-1927), Fijista como 3 CREACIONISMO, el amor unen la tierra, el agua, el fuego o el aire, 3 CREACIONISMO Creación de pbjetos Vivos, J.Needham calentò y tapò frascos, Anaximandro la vida surge del agua, 4 Generaciòn espontànea experimentos realizados por J.Needham