WARNING:
JavaScript is turned OFF. None of the links on this concept map will
work until it is reactivated.
If you need help turning JavaScript On, click here.
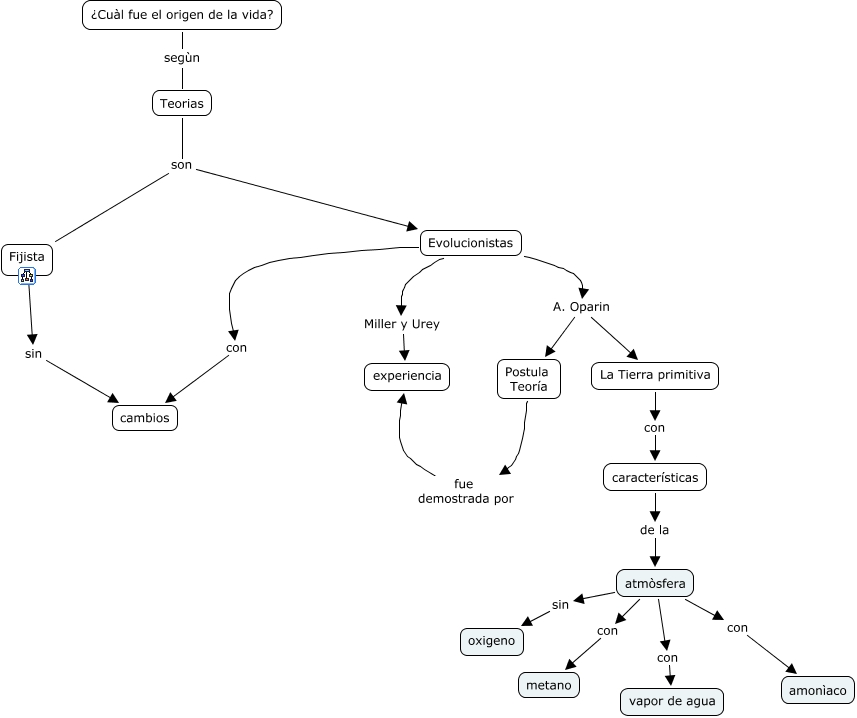
Este Cmap, tiene información relacionada con: 7ª el origen de la vida, Evolucionistas Miller y Urey experiencia, características de la atmòsfera, atmòsfera sin oxigeno, Evolucionistas A. Oparin La Tierra primitiva, La Tierra primitiva con características, ¿Cuàl fue el origen de la vida? segùn Teorias, Postula Teoría fue demostrada por experiencia, atmòsfera con amonìaco, Teorias son Fijista, atmòsfera con vapor de agua, atmòsfera con metano, Fijista sin cambios, Evolucionistas A. Oparin Postula Teoría, Teorias son Evolucionistas, Evolucionistas con cambios