WARNING:
JavaScript is turned OFF. None of the links on this concept map will
work until it is reactivated.
If you need help turning JavaScript On, click here.
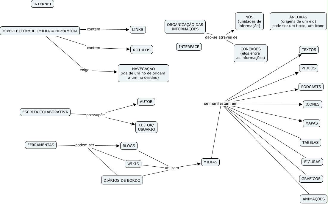
Esse mapa conceitual, produzido no IHMC CmapTools, tem a informação relacionada a: mapa_hiperdocumento_primeira_versao.cmap, ESCRITA COLABORATIVA pressupõe LEITOR/ USUÁRIO, DIÁRIOS DE BORDO utilizam MIDIAS, MIDIAS se manifestam em GRAFICOS, FERRAMENTAS podem ser WIKIS, FERRAMENTAS podem ser BLOGS, MIDIAS se manifestam em TABELAS, ESCRITA COLABORATIVA pressupõe AUTOR, MIDIAS se manifestam em ANIMAÇÕES, ORGANIZAÇÃO DAS INFORMAÇÕES dão-se através de CONEXÕES (elos entre as informações), HIPERTEXTO/MULTIMIDIA = HIPERMÍDIA contem LINKS, MIDIAS se manifestam em FIGURAS, MIDIAS se manifestam em VIDEOS, ORGANIZAÇÃO DAS INFORMAÇÕES dão-se através de NÓS (unidades de informação), MIDIAS se manifestam em PODCASTS, FERRAMENTAS podem ser DIÁRIOS DE BORDO, MIDIAS se manifestam em MAPAS, MIDIAS se manifestam em TEXTOS, HIPERTEXTO/MULTIMIDIA = HIPERMÍDIA contem RÓTULOS, HIPERTEXTO/MULTIMIDIA = HIPERMÍDIA exige NAVEGAÇÃO (ida de um nó de origem a um nó destino), MIDIAS se manifestam em ICONES